-
深度SEO优化,荥阳网站应该如何优化?,深度SEO优化是指提高网站在搜索引擎结果中的排名和可见度的过程。郑州怎么做SEO优化呢?,深度SEO优化,提升河南网站排名的方法!详细阅读
深度SEO是提升网站在搜索引擎结果中的排名和可见度的重要步骤,对于萝丝网站来说,应该如何进行优化呢?...
2024-12-27 79 荥阳网站seo
-
坠机事件发生后 阿塞拜疆航空暂停一半以上飞往俄罗斯的航班详细阅读
出于安全考虑,阿塞拜疆航空公司暂停了一半以上的俄罗斯航班。此前,本周飞往格罗兹尼的一架飞机据报道被俄罗斯防空系统破坏,随后在试图降落哈萨克斯坦的过程中坠毁。 该航空公司周五表示,在暂停飞往格罗...
2024-12-27 74
-
SEO方案网站,打造高效网站优化策略,助力企业提升在线竞争力详细阅读
随着互联网的快速发展,越来越多的企业开始意识到网站在市场竞争中的重要性,一个优秀的网站不仅能够展示企业的形象,还能为企业带来更多的客户和商机,如何优化网站,提高网站在搜索引擎中的排名,成为许多企业面临...
2024-12-27 74
-
开发SEO网站的策略与技巧,SEO网站开发指南,策略、技巧与案例分析,SEO网站开发,策略、技巧与案例分析详细阅读
SEO是指搜索引擎优化(SEO),通过提高网站在搜索引擎中的排名,以提高其可见度和转化率。为了实现SEO,你需要明确目标,制定有效的策略,以及定期评估和调整SEO措施。建议使用谷歌工具进行数据分析,以...
2024-12-27 71 SEO网站开发 2. SEO网站开发指南 开发seo网站
-
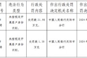
庆阳市西峰瑞信村镇银行因未按规定开展客户身份识别被罚21.98万元详细阅读
12月27日金融一线消息,中国人民银行庆阳市分行行政处罚决定信息公示表显示,庆阳市西峰瑞信村镇银行股份有限公司未按规定开展客户身份识别,被处罚款 21.98万元。苑**(时任庆阳市西峰瑞信村镇银行...
2024-12-27 98
-
田庄SEO网站,助力企业网络营销,提升品牌影响力详细阅读
随着互联网的快速发展,越来越多的企业开始重视网络营销,希望通过互联网拓展市场,提升品牌知名度,在这个过程中,SEO(搜索引擎优化)网站发挥着至关重要的作用,本文将为您介绍田庄SEO网站,帮助您了解其优...
2024-12-27 72
- 详细阅读
-
太保产险平罗支公司因跨区域经营保险业务被罚0.5万元详细阅读
12月27日金融一线消息,国家金融监督管理总局石嘴山监管分局行政处罚信息公开表显示,中国太平洋财产保险股份有限公司平罗支公司因跨区域经营保险业务受到警告并被罚款0.5万元;吴立慧(时为中国太平洋财...
2024-12-27 76
-
庆云网站SEO优化攻略,提升网站排名,吸引精准流量详细阅读
随着互联网的飞速发展,网站已经成为企业展示形象、拓展业务的重要平台,而在这庞大的网络世界中,如何让庆云网站脱颖而出,吸引更多潜在客户,SEO优化成为关键,本文将为您详细介绍庆云网站SEO优化攻略,助您...
2024-12-27 72
-
巴西桥梁倒塌事故已致9死 环境部门称化学物质泄漏风险小详细阅读
总台记者当地时间12月27日获悉,巴西马拉尼昂州消防部门确认,发生在22日的桥梁倒塌事故已导致9人死亡,目前仍有8人失踪。据悉,当地时间12月26日下午晚些时候,巴西海军潜水员找到了第9名遇难者...
2024-12-27 79
