-
网站SEO优化课程,助力企业提升在线竞争力详细阅读
随着互联网的快速发展,越来越多的企业开始重视网站SEO优化,以提高网站在搜索引擎中的排名,从而吸引更多潜在客户,对于许多企业来说,SEO优化是一个较为复杂的领域,需要专业知识和技能,学习网站SEO优化...
2024-12-06 86
- 详细阅读
-
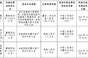
内蒙古西乌珠穆沁农村商业银行被罚186.3万元:违反金融统计管理规定、未按规定落实银行结算账户管理规定等详细阅读
12月6日金融一线消息,中国人民银行内蒙古自治区分行行政处罚决定信息公示表显示,内蒙古西乌珠穆沁农村商业银行股份有限公司因违反金融统计管理规定、未按规定落实银行结算账户管理规定、违反征信管理规定、...
2024-12-06 99
-
网站SEO优化全攻略,全方位提升网站排名与流量详细阅读
随着互联网的飞速发展,网站已经成为企业展示形象、拓展业务的重要平台,而如何让网站在众多竞争对手中脱颖而出,吸引更多潜在客户,成为企业关注的焦点,SEO(搜索引擎优化)作为一种有效的网站推广手段,在提升...
2024-12-06 88
-
搜索引擎优化(SEO)课程的学习指南,搜索引擎优化实战,入门、提升一键详细阅读
SEO是提升网站在搜索引擎结果页上的排名的关键。通过学习搜索引擎优化技巧和策略,可以显著提高网站的可见度和流量。课程将帮助你理解如何使用关键词、创建有意义的内容、建立高质量的网页结构以及管理网络流量等...
2024-12-06 89 网站seo优化课程
-
德州网站SEO优化策略,提升网站流量,抢占市场先机详细阅读
随着互联网的飞速发展,越来越多的企业开始意识到网站SEO优化的重要性,在德州这样一个竞争激烈的市场环境中,如何通过SEO优化策略提升网站流量,抢占市场先机,成为许多企业关注的焦点,本文将为您详细介绍德...
2024-12-06 90
-
提升网站SEO的重要性及优化策略,提升网站SEO,优化策略的重要性及重要性详细阅读
提升网站SEO的重要性:提高搜索引擎排名,增加流量和用户黏性。优化策略:内容营销、关键词建设、外部链接等。...
2024-12-06 82 网站seo如何做好优化
-
金融监管总局:对风险隐患较大财险公司实施高强度监管,研究提级监管相关程序详细阅读
登录新浪财经APP 搜索【信披】查看更多考评等级 国家金融监督管理总局办公厅印发《关于强监管防风险促改革推动财险业高质量发展行动方案》。 其中提出,推进分级分类监管。健全财险监管评级评价和分类...
2024-12-06 99
-
网站SEO优化流程详解,从基础到高级策略全面解析详细阅读
随着互联网的快速发展,越来越多的企业开始重视网站SEO优化,SEO(搜索引擎优化)是提高网站在搜索引擎中排名、吸引更多潜在客户的有效手段,本文将从基础到高级策略,为您详细解析网站SEO优化流程,网站S...
2024-12-06 79
- 详细阅读
