-
中宁营销型网站搭建攻略,打造高效网络营销利器详细阅读
随着互联网的快速发展,越来越多的企业开始重视网络营销,其中营销型网站成为了企业展示品牌、推广产品、拓展市场的重要工具,中宁地区的企业也不例外,纷纷投入大量精力搭建营销型网站,如何搭建一个高效的中宁营销...
2025-02-08 59
-
获嘉网站搭建,以诚信服务铸就品牌口碑详细阅读
随着互联网的飞速发展,越来越多的企业开始重视网站建设,希望通过网站提升企业形象,拓展业务领域,在这个竞争激烈的市场环境中,获嘉网站搭建凭借其专业、诚信的服务,赢得了广大客户的信赖和好评,本文将为您详细...
2025-02-08 68
-
网站负载均衡搭建指南,实现高效、稳定的网站服务详细阅读
随着互联网的快速发展,网站用户数量和访问量不断攀升,单一服务器已无法满足日益增长的访问需求,为了提高网站性能、保证服务稳定性,负载均衡技术应运而生,本文将详细介绍网站负载均衡的搭建方法,帮助您实现高效...
2025-02-08 56
-
酒企大动作!今世缘、洋河相继宣布控量详细阅读
中国商报 蛇年伊始,酒企曝出大动作。近日,今世缘和洋河股份相继宣布对旗下产品进行控量。业内人士认为,2024年全年,白酒业动荡调整,行业库存压力较大,洋河股份和今世缘也面临去库存的问题。两家酒...
2025-02-08 61
-
宁波网站搭建哪家强?全方位解析宁波优质网站搭建服务详细阅读
随着互联网的飞速发展,越来越多的企业开始重视网站建设,希望通过网站展示企业形象、拓展业务,宁波作为我国重要的港口城市,网站搭建市场也日益繁荣,宁波网站搭建哪家好呢?本文将从多个角度为您全面解析宁波优质...
2025-02-08 51
-
OpenAI奥尔特曼称要打造欧洲版“星际之门”,首个圈地选定德国详细阅读
Open AI首席执行官兼联合创始人奥尔特曼 据中新社2月7日报道,美国人工智能(AI)公司Open AI将在慕尼黑开设其首个德国办事处,在欧洲的业务布局将进一步扩展。...
2025-02-08 59
-
0基础搭建教育网站,轻松实现教育资源共享详细阅读
随着互联网的普及,教育行业也迎来了前所未有的发展机遇,越来越多的教育机构开始尝试搭建自己的教育网站,以实现教育资源的共享和在线教育服务的拓展,对于很多教育机构来说,搭建教育网站可能是一个陌生的领域,本...
2025-02-08 54
-
贺兰企业网站搭建指南,从规划到上线,全方位解析详细阅读
随着互联网的飞速发展,企业网站已经成为展示企业形象、宣传产品和服务、拓展市场的重要平台,对于贺兰企业来说,搭建一个专业、高效、美观的网站至关重要,本文将为您详细解析贺兰企业网站如何搭建,从规划到上线,...
2025-02-08 56
-
江西标准网站搭建技巧全解析,轻松打造专业网站详细阅读
随着互联网的飞速发展,越来越多的企业开始重视网络营销,搭建一个符合江西地区标准的网站成为了众多企业的迫切需求,一个优秀的网站不仅能提升企业形象,还能为企业带来丰厚的经济效益,本文将为您详细介绍江西标准...
2025-02-08 61
-
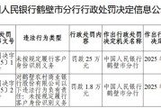
鹤壁农村商业银行因未按规定履行客户身份识别义务被罚25万元详细阅读
2月8日金融一线消息,中国人民银行鹤壁市分行行政处罚决定信息公示表显示,鹤壁农村商业银行股份有限公司因未按规定履行客户身份识别义务,被罚款25万元。陈某甫(时任鹤壁农村商业银行股份有限公司法律合规...
2025-02-08 85
