海底捞就“男子向火锅小便事件”发声明道歉,对4109单顾客免单,并10倍现金补偿
分类二
2025年03月12日 15:30 62
admin
专题:海底捞就“小便事件”再发声明:4109单,10倍现金补偿
来源:济南时报
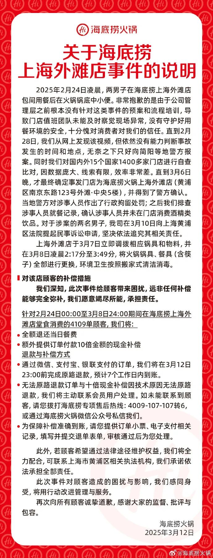
3月12日,海底捞发布声明称,针对2月24日00:00至3月8日24:00期间在海底捞上海外滩店堂食消费的4109单顾客,将全额退还当日餐费,并额外提供订单付款10倍金额的现金补偿。
此外,对于涉案的两名男子,海底捞已在3月10日向上海黄浦区法院提起民事诉讼申请,坚决依法追究其相关责任。

【此前报道】
3月6日,有网友分享了多条视频,据视频显示,疑有男子站在桌子上向火锅小便。

3月6日,针对网传顾客朝海底捞锅底小便视频,海底捞回复:就此视频片段,我们已向多地公安机关报案,全力配合相关部门溯源追查,无论是否摆拍,都将依法坚决追究涉事人员法律责任。

3月8日,上海市公安局黄浦分局通报,3月6日,黄浦公安分局接辖区某火锅店报案称,网传“有人向火锅内小便”一事发生在该店内。经警方调查,今年2月24日凌晨,外省市来沪人员唐某(男、17岁)、吴某(男、17岁)等人进入该火锅店包间内用餐,唐某、吴某两人醉酒后分别站上餐台向火锅内小便,吴某还将拍摄的视频发布在网上。目前,警方已依法对唐某、吴某作出行政拘留处罚。
相关文章

最新留言