金价叒创新高!持有黄金的我,现在该怎么办?
3月初,国际金价经历连续回调,让不少在近期入场的小伙伴倍感压力。
不过好在,本周金价又出现了迅速反弹,这种短期内急跌急涨的波动,也是让持有人在股市以外的地方体验了一把“投资过山车”。

那黄金近期波动原因是什么、未来怎么走、身为持有者,我们现在该怎么办?今天,我们一起用数据分析看看这些问题的思考。
灵魂发问一:黄金近期波动原因是什么?

从以下三方面来看,3月初的快速下跌更像是短期的技术性回调,而非长期的逻辑反转。
l 套利交易行为降温:
之前我们解读过今年以来黄金上涨的一个重要原因:黄金市场套利交易的“逼仓”行情,具体可以看这篇分析《黄金价格首次突破2900!深度解析本轮金价上涨逻辑》。
而近期的数据走向和当时几乎完全相反了:COMEX黄金补库存放缓,黄金期现价差转负,跨市场套利行为明显降温,黄金租赁利率也大幅回落,前期溢价因素消减导致金价回落。

l 地缘冲突缓和:
前段时间,美俄就结束俄乌冲突进行和谈、普京喊话美国开展稀土合作等事件使得市场对地缘冲突的担心逐渐降温,黄金的避险价值减弱出现下跌。不过,日前出现的“白宫争吵”历史场面,美国总统特朗普与到访的乌克兰总统泽连斯基在媒体面前发生激烈争吵,场面一度失控,也说明了地缘政治博弈仍有不确定性,一定程度上带动了黄金的回升。
l 止盈盘抛售:
金价今年以来大幅上涨,而黄金是一种“缺少定价锚”的资产——不像股票有市盈率、股息率等估值指标来评估,黄金的价格缺少公认的参考指标。
这就造成,当价格快速上涨后,部分投资者会认为赔率欠佳,或者是已经到达了自己的心理预期收益率,就会选择止盈抛售,带来一定卖出压力。
灵魂发问二:黄金的长期逻辑,变了吗?
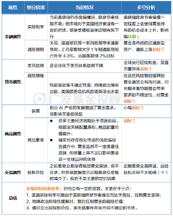
回顾黄金定价模型,从金融属性、货币属性、商品属性、交易属性这四方面因素来看,我们认为黄金逻辑依然存在。

还是直接用一张表格,总结下:

综合来看,黄金长期逻辑不弱,核心是特朗普上台后在通胀、关税、地缘政治等各个方面给全球经济带来了更多的不确定性,而黄金仍是和其他资产形成对冲的避险资产。
灵魂发问三:身为黄金的持有者,现在该怎么办?
我们做了两个模拟组合,大家可以一起来看看他们的净值和业绩表现:
假设一个多元配置的全球投资组合1,里面持有40%债券+30%的A股+30%美股,而对照组合2,降低了一些A股和美股的比例,放在了黄金资产中,即40%债券+20%的A股+20%美股+20%黄金。


从2017年以来的数据看,加入黄金后的资产组合2在各项指标方面都优于原始组合1,不仅降低了组合净值波动和回撤,还显著提升了夏普比率、卡玛比率等风险收益性价比指标。
而这种多元资产配置的策略,正是著名对冲基金桥水的“全天候策略”里的一种。因此,有时候我们也不一定要对短期波动那么敏感,不如将黄金看成“投资组合避震器”,用更长线的眼光来对待。当然,也不是说配置了黄金就一定会让组合收益增加,只是想和大家强调组合构建需要多元配置的理念。
我们也曾在《黄金价格持续升温,未来如何走?》中提到过,黄金与许多其他资产之间具有负相关性,这是它能降低组合波动和回撤、为组合分散风险的底层原因。
综上所述,如果你现在已经持有一定仓位的黄金资产、并看好黄金中长期的配置价值,在长期支撑金价的大逻辑仍存的背景下,还是可以继续关注黄金资产的。
需要注意,站在当下,黄金近期还面临着一些重要事件的扰动:
l 3月18日至19日的美联储议息会议。如果美联储继续维持偏慢的降息节奏,可能会给黄金带来压力;但我们也要看到更深一层的逻辑:美联储通常是因为通胀高企而减缓降息,而实际利率=名义利率-通胀预期,当通胀预期够高时,即便名义利率很高,实际利率也不一定高,对于黄金来说,也不一定真的有很大的负面影响。
l 实时关注特朗普关税政策的最新发声和落地情况,一方面可能会推高通胀,另一方面也会引起更高的避险情绪,这些都可能会对黄金带来上涨动力。
l 关注大国和谈进展,地缘黑天鹅事件可能会带来上涨动力。
l 投机交易者的方向不太容易确定,随时可能带来上涨或者压制金价的影响。
大家还是要留意这些因素未来是否发生变化,作为投顾团队我们也会为大家持续关注市场情况,适时在组合中做出调整。
你持有黄金资产了吗?未来你会怎么操作呢?欢迎在评论区与我们留言互动。
文章来源:广发基金投顾团队
------------------------------
风险提示:广发基金本着勤勉尽责、诚实守信、投资者利益优先的原则开展基金投顾业务,但并不保证各投顾组合一定盈利,也不保证最低收益。投资者参与基金投顾业务,存在本金亏损的风险。基金投资组合策略的风险特征与单只基金产品的风险特征存在差异。基金投顾业务项下各投资组合策略的业绩仅代表过往业绩,不预示未来的业绩表现,为其他投资者创造的收益也不构成业务表现的保证。因基金投资顾问业务尚处于试点阶段,存在因基金投顾机构的试点资格被取消不能继续提供服务的风险。投资前请认真阅读投顾协议、策略说明书等法律文件,充分了解投顾业务详情及风险特征,选择适合自身的组合策略,投资须谨慎
基金投资组合策略可投资于黄金基金,因此将间接承担黄金基金所面临的黄金市场波动风险、基金收益率与业绩比较基准收益率偏离的风险、与投资于目标 ETF 相关的风险、本基金交易时间与境内外黄金市场交易时间不一致的风险等特有风险,以及流动性风险、管理风险、基金投资组合法律文件风险收益特征表述与销售机构基金风险评价可能不一致的风险和其他风险等
相关文章

最新留言