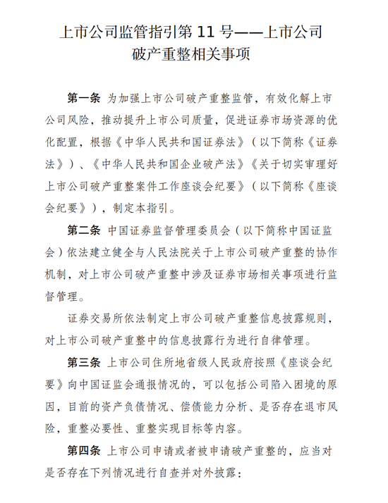
证监会重磅发布!事关上市公司破产重整监管
分类二
2025年03月14日 19:10 60
admin
登录新浪财经APP 搜索【信披】查看更多考评等级
3月14日,中国证监会发布【第2号公告】《上市公司监管指引第11号——上市公司破产重整相关事项》。

2024年12月31日,最高法和证监会联合印发《关于切实审理好上市公司破产重整案件工作座谈会纪要》(法〔2024〕309号)。作为配套文件,证监会制定了《上市公司监管指引第11号——上市公司破产重整相关事项》(简称《指引》),自发布之日起实施。
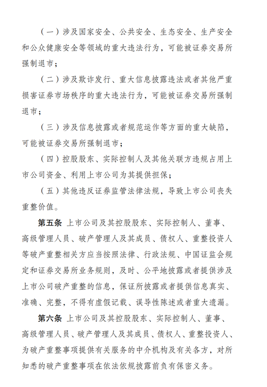
《指引》明确证监会对上市公司破产重整中涉及证券市场相关事项进行监督管理;证券交易所对上市公司破产重整中的信息披露进行自律管理。要求上市公司对是否存在退市风险、资金占用违规担保、信息披露或规范运作重大缺陷进行自查并披露。
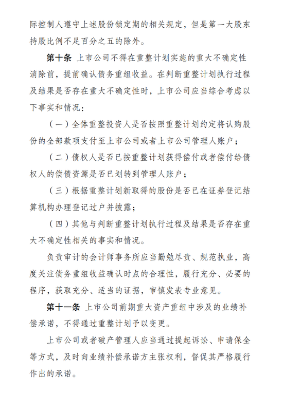
《指引》进一步明确重整计划中的权益调整要求,规定资本公积转增比例不得超过每十股转增十五股;重整投资人入股价格不得低于市场参考价的五折,市场参考价按重整投资协议签订日前二十、六十或一百二十个交易日均价之一确定;要求重整投资人按是否取得控制权分别锁定三十六个月、十二个月。同时,《指引》明确不得在重整计划实施的重大不确定性消除前,提前确认债务重组收益。
前期,证监会就《指引》向社会公开征求意见。从反馈情况看,各方总体认可《指引》,并结合实践提出了宝贵的意见和建议,涉及重整计划的披露要求、债务重组收益的确认依据、董事和高管人员保密责任等,经逐条研究,与《指引》条文有关的主要意见已采纳。后续,证监会将进一步加强政策解读,做好《指引》实施相关工作。
全文如下:






相关文章

最新留言