首页
分类一
分类二
分类三
首页
分类二
文章正文
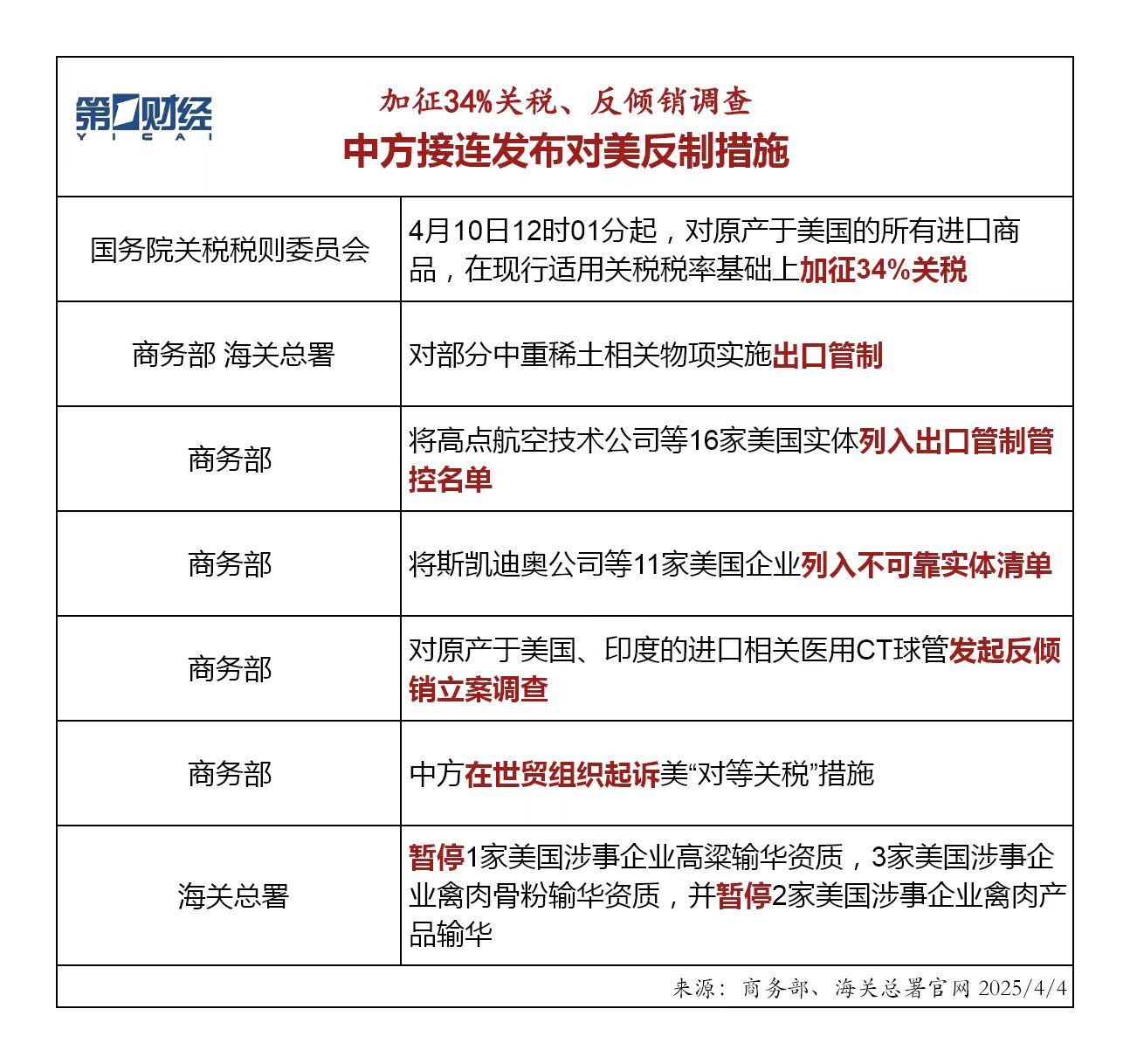
加征34%关税、反倾销调查……中方接连发布对美反制措施
分类二
2025年04月04日 22:20
47
admin
一图看懂>>
上一篇
从化网站权重优化策略,提升网站排名,抢占市场先机
下一篇
SEO优化之提升网站权重,策略与实践
相关文章
最新文章
揭秘捕鱼游戏编程,从算法到用户体验的深度解析
警惕850游戏捕鱼破解的陷阱,网络游戏安全与诚信的警钟
手机捕鱼分游戏,休闲娱乐的捕与得
探索乐趣与挑战,下载联机捕鱼游戏的魅力
捕鱼大师游戏,网络陷阱下的青少年迷途与反思
牛仔与娱乐捕鱼,一场跨界融合的欢乐盛宴
趣味捕鱼游戏,达人的欢乐海洋
探索钻石捕鱼游戏大厅,虚拟海洋的奇幻之旅
河池捕鱼游戏开发的创新与文化融合
单机游戏界的水下奇侠,捕鱼大神的非凡之旅
«
2026年5月
»
一
二
三
四
五
六
日
1
2
3
4
5
6
7
8
9
10
11
12
13
14
15
16
17
18
19
20
21
22
23
24
25
26
27
28
29
30
31
标签列表
游戏通关攻略
(53)
快速通关攻略
(43)
网站优化
(28)
SEO优化
(78)
SEO
(26)
SEO策略
(43)
策略
(53)
SEO优化策略
(26)
网站搭建
(48)
技巧
(32)
挑战
(29)
通关攻略
(372)
通关秘籍
(67)
秘籍
(27)
"通关攻略"
(118)
攻略
(131)
游戏攻略
(307)
过关攻略
(39)
快速通关
(57)
通关
(78)
快速通关秘籍
(31)
关卡攻略
(64)
通关技巧
(32)
"通关秘籍"
(26)
游戏策略
(27)
最新留言
不是活着好没意思,是穷着好没意思。
如果吃亏是福的话,那我可能早就福如东海了。
不是你的发际线在后退,是你的人生在前进。
我希望你早上叫我,「宝~早安」,而不是「早~保安」…
最新留言