基金托管业务违规,江苏3家城商行接连遭罚,南京、江苏、苏州银行都在列
登录新浪财经APP 搜索【信披】查看更多考评等级
财联社4月11日讯(记者 封其娟)江苏银行、南京银行被罚还不到3个月,省内另一家上市城商行也因基金托管业务遭遇处罚。
江苏证监局最新披露,该局决定对苏州银行采取出具警示函的行政监督管理措施,要求针对违规问题进行整改,并于收到该决定之日起30天内提交书面整改报告,该局将视情况进行检查验收。

罚单指出,江苏证监局对苏州银行的基金托管业务进行了现场检查。经查,该行基金托管业务存在三类问题:一是人员管理方面,个别核心业务岗位人员不具备2年托管业务从业经验;二是估值核算方面,针对个别所托管基金估值对账不一致的情况,未及时处理并向基金管理人提示反馈;三是内部控制方面,内控稽核部同时承担投资监督和稽核管理职责,公司资产托管系统个别产品基本信息录入有误。
出自一局之手,江苏省另外2家上市城商行江苏银行、南京银行在今年1月也因基金托管业务领了罚单,被罚前均被江苏证监局进行了现场检查。总结来看,所涉违规行为主要是在内部控制、人员管理、投资监督、估值核算、信息报送等方面。
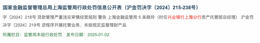
因存在逆程序开展托管业务等多项违法违规行为,今年1月,兴业银行上海分行被国家金融监督管理总局上海监管局罚款110万元,时任资产托管部总经理也被处以警告。
有观点指出,部分托管行存在专业能力不足问题,如依赖基金公司数据核算、清算失误等,甚至大型银行也曾因操作问题导致资金未按时到账。随着监管趋严,托管业务对专业性要求日益提高,银行需强化人员配置和流程管理。此次规范或为行业提升托管质量、防范风险的契机,中小银行可能通过合作券商等模式探索新路径。
江苏银行、南京银行基金托管业务违规同时被罚
1月24日,江苏证监局同时披露了面向南京银行、江苏银行的罚单。同样的,该局也对这2家城商行的基金托管业务进行了现场检查。
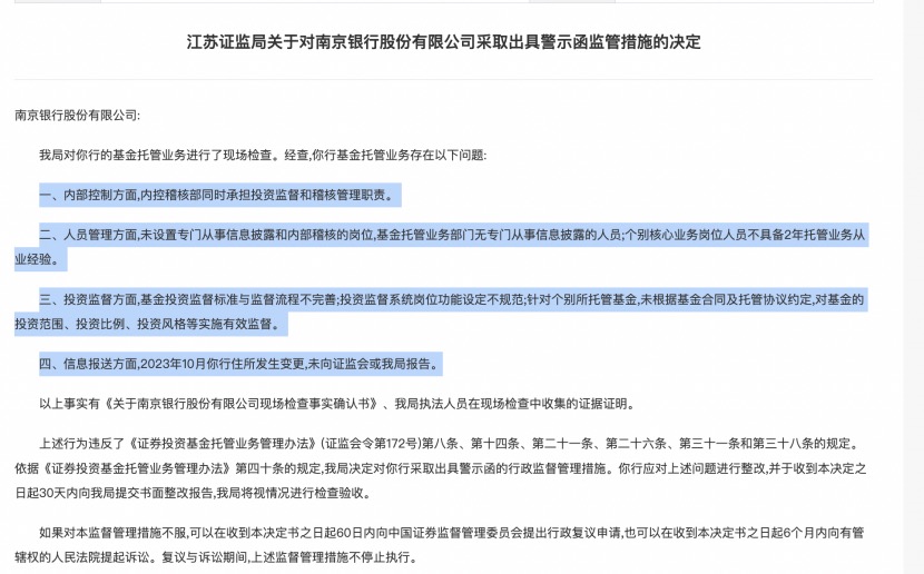
经查,南京银行基金托管业务存在四类问题:
一是内部控制方面,内控稽核部同时承担投资监督和稽核管理职责。
二是人员管理方面,未设置专门从事信息披露和内部稽核的岗位,基金托管业务部门无专门从事信息披露的人员;个别核心业务岗位人员不具备2年托管业务从业经验。
三是投资监督方面,基金投资监督标准与监督流程不完善,投资监督系统岗位功能设定不规范;针对个别所托管基金,未根据基金合同及托管协议约定,对基金的投资范围、投资比例、投资风格等实施有效监督。
四是信息报送方面,2023年10月南京银行住所发生变更,未向证监会或江苏证监局报告。
依据有关规定,决定对南京银行采取出具警示函的行政监督管理措施。应对上述问题进行整改,并于收到本决定之日起30天内提交书面整改报告,该局将视情况进行检查验收。

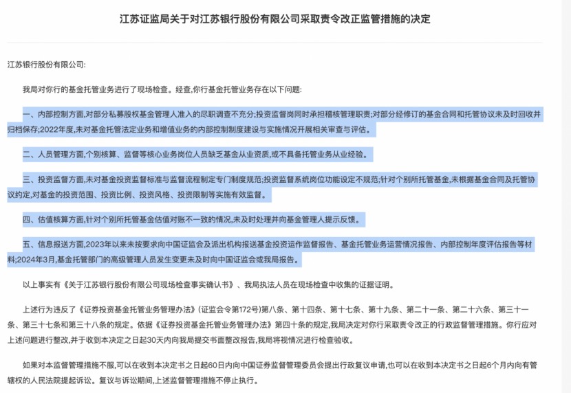
经查,江苏银行基金托管业务存在五类问题:
一是内部控制方面,对部分私募股权基金管理人准入的尽职调查不充分,投资监督岗同时承担稽核管理职责,对部分经修订的基金合同和托管协议未及时回收并归档保存,2022年度未对基金托管法定业务和增值业务的内部控制制度建设与实施情况开展相关审查与评估。
二是人员管理方面,个别核算、监督等核心业务岗位人员缺乏基金从业资质,或不具备托管业务从业经验。
三是投资监督方面,未对基金投资监督标准与监督流程制定专门制度规范,投资监督系统岗位功能设定不规范。另外,针对个别托管基金未根据基金合同及托管协议约定,对基金的投资范围、投资比例、投资风格、投资限制等实施有效监督。
四是估值核算方面,针对个别所托管基金估值对账不一致的情况,未及时处理并向基金管理人提示反馈。
五、信息报送方面,2023年以来未按要求向中国证监会及派出机构报送基金投资运作监督报告、基金托管业务运营情况报告、内部控制年度评估报告等材料。2024年3月,基金托管部门的高级管理人员发生变更未及时向中国证监会或江苏证监局报告。
依据有关规定,江苏证监局决定对江苏银行采取责令改正的行政监督管理措施,对上述问题进行整改,并于收到本决定之日起30天内提交书面整改报告,该局将视情况进行检查验收。

多家银行基金托管业务违规
今年1月,国家金融监督管理总局上海监管局披露,兴业银行上海分行因存在逆程序开展托管业务、未按规定监督理财产品投资运作、未按规定对托管保险资产进行估值核算等违法违规行为,被该局罚款110万元,时任兴业银行上海分行资产托管部总经理吴晓玲被处以警告。

因在开展基金销售和托管业务中存在多类违规问题,2019年8月,广东证监局对广发银行、广州农商银行采取责令改正的监管措施,并要求公司高度重视,采取切实有效的整改措施,限时提交书面整改报告。
罚单指出,广发银行存在三类问题:一是基金销售业务部门负责人未取得基金从业资格;二是部分从事基金销售业务的人员未取得基金从业资格;三是部分从事基金核算业务的人员未取得基金从业资格。
经过调查,广州农商银行存在四类问题:一是基金销售业务部门负责人未取得基金从业资格;二是未有效执行公司基金销售业务制度;三是基金销售系统不符合证监会对基金销售业务信息管理平台的有关要求;四是部分从事基金核算业务的人员未取得基金从业资格。
出自上海证监局,2018 年 9 月,恒丰银行因托管部门负责人不具备任职条件等问题,被上海证监局采取责令改正的监管措施。2019 年 7 月,上海证监局又对该行采取责令限期整改、整改期间暂停办理新的基金托管业务的监管措施,原因是该行在担任私募股权投资基金托管人的过程中,未审慎履行投资监督职责,且整改期间任命不具备任职条件的人员担任托管部门临时负责人。
值得一提的是,2018年5月,市场传出恒丰银行、招商银行、兴业银行、北京银行、浦发银行、广发银行、平安银行共7家银行被暂停基金托管资格的消息。而后,其中多家银行公开否认被暂停资格,称未收到相关通知。
当时有媒体了解到,有7家银行收到的是中国结算的预通知,而非处罚性质的监管举措。或从当年7月1日开始,规范清算模式下的基金托管渠道。中国结算在2016年底发布的相关工作指引要求,商业银行申请开通基金等产品托管结算业务资格,需在京、沪、深三地均设有分支机构,对于在通知发布前已获资格但不满足条件的,设置了三年过渡期,过渡期结束仍不符合标准的,中国结算将取消其结算业务资格,这可能是中国结算发出预通知的原因之一。
相关文章

最新留言