天价离婚!她分走超9亿元
【导读】威士顿实控人茆宇忠离婚,前妻拟分走股份市值超9亿元
中国基金报记者 闻言
4月20日晚间,威士顿公告称,公司实控人茆宇忠已办理离婚手续,拟将所持2000万股公司股份转让至其前妻XUXIANGFENG名下。
截至4月18日收盘,威士顿股价报46.40元/股,总市值达40.83亿元。以此计算,上述拟转让股份的市值达9.28亿元。

茆宇忠拟分割22.73%股权
仍拥有威士顿控制权
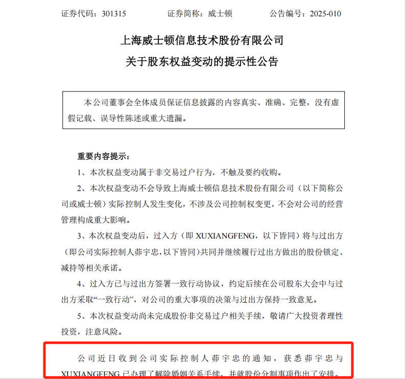
公告显示,近日,威士顿收到茆宇忠通知,获悉其与XUXIANGFENG已办理解除婚姻关系手续,并就股份分割事项作出安排。

根据上述双方签署的离婚协议,茆宇忠拟将所持威士顿2000万股股份,占威士顿总股本的22.73%,分割至XUXIANGFENG名下。

来源:威士顿4月20日晚间公告
威士顿公告称,上述事项将导致公司股东权益发生变动,但不会导致公司实控人发生变化,也不涉及公司控制权变更。
本次权益变动前,XUXIANGFENG未持有威士顿股份;茆宇忠直接持有威士顿2960万股股份,占威士顿总股本的33.64%。
同时,茆宇忠持有威士顿(上海)资产管理有限公司98.67%的股权,后者持有威士顿2100万股股份,占威士顿总股本的23.86%。

来源:天眼查
威士顿公告称,本次权益变动前后,XUXIANGFENG均不在公司担任任何职务,不参与公司日常经营事项的决策;茆宇忠均是公司实控人,可实际支配的表决权足以对公司股东大会的决议产生重大影响。
公告显示,茆宇忠和XUXIANGFENG签订《一致行动协议》,约定XUXIANGFENG后续在威士顿股东大会中与茆宇忠采取一致行动,对威士顿的重大事项决策与茆宇忠保持一致意见,以确保茆宇忠在威士顿的控制权地位。
所持股份均为限售股
威士顿2024年前三季度主业不佳
公告显示,茆宇忠当前所持威士顿股份,均是有限售条件的锁定股份。
本次权益变动后,茆宇忠和XUXIANGFENG将持续共同履行茆宇忠在《首次公开发行股票并在创业板上市招股说明书》《首次公开发行股票并在创业板上市之上市公告书》中作出的股份锁定、减持等相关承诺。
2023年6月21日,威士顿在深交所创业板上市。茆宇忠承诺自威士顿上市之日起36个月内,不转让或委托他人管理其直接和间接所持威士顿IPO前已发行的股份,也不由威士顿回购其所持股份。
威士顿是一家重点面向工业和金融领域,致力于提升企业经营管理数字化、网络化、智能化水平的软件开发和信息化服务企业。
2024年前三季度,威士顿的营业收入约为1.80亿元,同比下降6.27%;归母净利润为2996.80万元,同比增长14.96%;扣非后净利润为1463.75万元,同比下降33.90%。

校对:乔伊
制作:小茉
审核:木鱼
版权声明
《中国基金报》对本平台所刊载的原创内容享有著作权,未经授权禁止转载,否则将追究法律责任。
授权转载合作联系人:于先生(电话:0755-82468670)
相关文章

最新留言