消失的券商之华英证券
炒股就看金麒麟分析师研报,权威,专业,及时,全面,助您挖掘潜力主题机会!
来源:券业行家
轻飘飘一纸更名公告,让“华英证券”成为消失的券商。在长达14年的历史中,这家曾经有着合资背景,其后成为国资投行的券商,经历了券业江湖的风风雨雨,留下了令人扼腕叹息的往事。
悄然变更
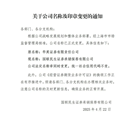
就在今天(2025年4月22日),整理券商信息的行家,意外发现企查查收藏夹中的“华英证券有限责任公司”,更名为“国联民生证券承销保荐有限公司”。

同一时间,行家在票圈瞥到这则更名公告,怅然若失。

在此之前,官媒曾经刊发过华英证券更名和迁址的“剧透”。
今年2月,华英证券的登记状态从“在业”变更为“迁出”。3月10日,登记机关由无锡高新技术产业开发区(无锡市新吴区)数据局变更为上海市市场监督管理局。随后,公司地址由无锡市新吴区菱湖大道200号中国物联网国际创新园F12栋,变更为中国(上海)自由贸易试验区浦明路8号。

翻开华英证券官网,页面随处可见华英证券的标识。联系我们页面,总部地址已经变更。然而,公告栏却停留在2024年,未见本次的更名事项。后续是否会统一调整,目前尚不得而知。
合资往事
单从名字上看,华英证券曾经的“对标”,是中德证券。
2010年11月8日,证监会下发证监许可〔2010〕1564号批文。核准国联证券与The Royal Bank of Scotland plc(苏格兰皇家银行公众有限公司,简称:苏格兰皇家银行或RBS)共同出资设立华英证券。注册资本8亿元,由国联证券持股66.7%,苏格兰皇家银行持股33.3%。
2011年4月20日,经无锡市新区工商局核准,华英证券设立。
2017年7月19日,证监会核准国联证券受让华英证券外资股东股权;同年9月22日完成变更登记,成为国联证券全资子公司。
2021年中,国联证券决定对华英证券减资。华英证券在2021年11月17日完成工商变更,注册资本由8亿元变更为2亿元。
历任高管
在华英证券批文下发之际,证监会核准了最早的高管团队:雷建辉担任董事长,殷卓伟担任监事会主席,丁可担任总经理。
公开信息显示,雷建辉生于1968年。2008年,他成为国联证券总裁,其后成为华英证券首任董事长。在其任内,一手主导了公司初期的合资架构搭建,推动华英证券聚焦投行业务,参与龙力生物IPO等标志性项目。
2016年3月,雷建辉因“需要在个人事务上安排更多的时间”,辞去国联证券总裁职务。同年5月不再担任华英证券董事长。
生于1962年的丁可,早年曾是山东济南化工厂财务处副处长。在证券行业,他曾任天同证券投资银行部副总经理,国联证券投行部总经理、副总裁等职。
2017年,丁可离开华英证券,出任联储证券总经理,直至2023年退休离任。
第二任董事长姚志勇,生于1971年,毕业于大连理工大学,于2004年6月取得南京大学工商管理硕士学位。曾任无锡市证券公司业务员、驻上海证券交易所场内交易员及营业部办公室主任、国联集团证券投资部副总经理等职位。2013年3月,他出任国联证券董事长,与时任国联证券总裁雷建辉搭档多年。
接手华英证券帅印之后,他完成了“脱钩”,从合资模式向本土化转型。在其任内,华英证券债券承销领域表现突出,并且在2020年获得Wind“IPO承销快速进步奖”。2021年12月,因工作调动,姚志勇辞去华英证券董事长职务。
第二任总经理王世平,生于1968年12月。早年任职于中投证券(现为中金财富证券)。2006年3月,他加入长江证券旗下投行子公司长江证券承销保荐有限公司(简称:长江投行);2009年4月,他获批出任长江投行总经理。2012年12月,王世平取得保代资质,名下9单投行项目均在长江投行签署。2017年3月,他加入华英证券。同年10月担任总经理至今。
第三任董事长葛小波,生于1971年,清华大学流体机械及流体工程专业工学学士学位和管理工程(MBA)专业工商管理硕士学位。他于1997年加入中信证券,曾任投资银行部经理和高级经理,A股上市办公室副主任,风险控制部副总经理和执行总经理,交易与衍生产品业务部、计划财务部、风险管理部、海外业务及固定收益业务行政负责人等职,并且在2007年荣获全国金融五一劳动奖章。2017年3月,葛小波担任中信证券执行委员会委员、财务负责人,出现在高管名单中。2019年6月,他加入国联证券,同年10月出任总裁、财务负责人。2021年12月,代行国联证券董事长职务,并担任华英证券董事长。2022年6月至今,任国联证券董事长兼总裁,华英证券董事长。
展望未来
2024年,华英证券录得亏损:营业收入34,005.44万元,净利润-401.16万元。而这一情况在2025年或将有所改变。
将民生证券纳入麾下后,国联证券在今年2月正式更名为国联民生证券。由于民生证券以投行业务优势明显,对华英证券的安排,曾经有过猜测。
今年3月26日晚间,国联民生证券发布2024年报,在投行业务章节,对华英证券的2025年做出如下展望:
一是持续做大优质IPO和再融资项目储备,着重增加科创板和创业板项目储备,并持续开拓优质上市公司再融资项目;加大并购重组业务布局,延续研究系统培训,使业务人员具备充分的产业并购重组的基础行业研究能力,发掘企业价值,抢占并购业务蓝海;持续将北交所IPO业务作为重点发展方向,服务创新型中小企业,专注于打造一批精品、特色项目。
二是持续加大债券项目储备,提升债券服务专业能力;在合规和保质的前提下,做好已获批文的重点债券项目完成发行;同时,积极提升创新能力,积极参与承销科技创新债、绿色公司债等国家重点鼓励品种,助力传统产业转型升级、因地制宜发展新质生产力。
三是坚持以客户为中心,紧抓并购重组市场回暖窗口,持续进行并购重组项目和人员布局,深入产业和行业研究分析,落地并购业务;持续重视新三板业务,力争成为投行收入的有力补充;坚持服务实体经济,进一步提升财务顾问综合服务能力。
言犹在耳,华英证券这个延续14年的名号,已经不复存在。
对国联民生证券来说,通过并购,将民生证券的优势业务,注入原有的华英证券,这一决定早已做出。然而,以更名的方式,“除旧布新”,导致华英证券品牌的消失,留下深刻的思索。
近年来,证券行业集中度不断提升,马太效应愈发明显。在监管趋严与头部效应挤压下,中小券商的生存空间变得愈发逼仄:要么通过细分领域形成差异化优势,要么通过合并寻求新的发展之路。而国联民生证券,将为后来者提供示范的模板。
相关文章

最新留言