山西运城农村商业银行被罚逾115万元,涉及提供虚假的或者隐瞒重要事实的统计报表等7项违法行为
分类二
2025年04月25日 16:00 67
admin
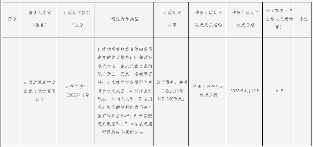
4月25日金融一线消息,中国人民银行运城市分行日前披露的行政处罚决定信息公示表显示,山西运城农村商业银行股份有限公司因提供虚假的或者隐瞒重要事实的统计报表;超过期限或未向中国人民银行报送账户开立、变更、撤销等资料;未按照规定履行客户身份识别义务;对外支付残缺、污损人民币;在用现金机具的鉴别能力不符合国家和行业标准;未按规定收缴假币;未按规定履行网络安全保护义务,受到警告并被罚款115.868万元。
陈某生(时任山西运城农村商业银行股份有限公司行长、董事)、郝某霞(时任山西运城农村商业银行股份有限公司反洗钱专管员)二人对该行未按照规定履行客户身份识别义务负有责任,分别被罚款1.5万元。


相关文章

最新留言