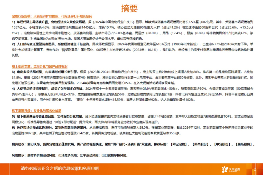
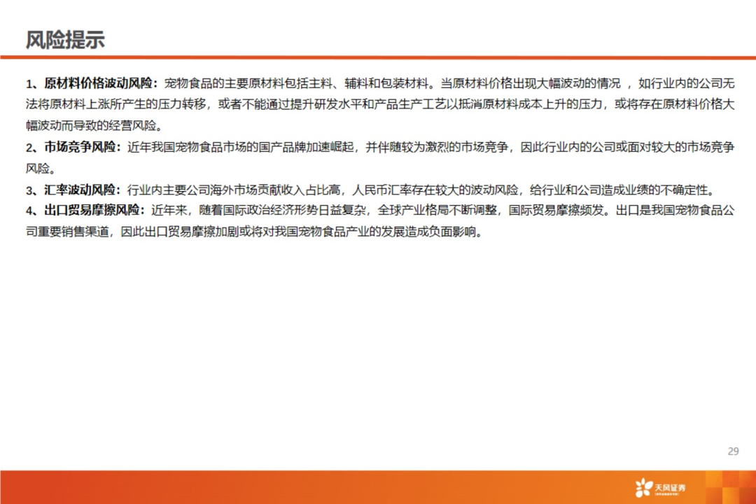
渠道革命:宠物食品千亿赛道的流量争夺战【天风农业| 行业专题】
分类二
2025年04月30日 00:00 74
admin






























注:文中报告节选自天风证券研究所已公开发布研究报告,具体报告内容及相关风险提示等详见完整版报告。
相关文章






























注:文中报告节选自天风证券研究所已公开发布研究报告,具体报告内容及相关风险提示等详见完整版报告。
相关文章
最新留言