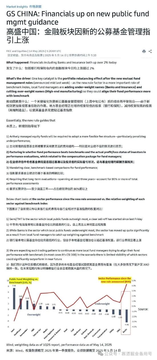
高盛分析:公募基金新规引发金融股行情!
分类二
2025年05月14日 17:00 67
admin
炒股就看金麒麟分析师研报,权威,专业,及时,全面,助您挖掘潜力主题机会!
来源:赛道掘金备用号
中金Kevin的数据:
1.主动基金里有2/3是3年前成立的。
2.主动基金的基准设计上,45%挂钩沪深300,18%挂钩中证800,合计占比2/3。
3.成立满3年的产品里有70%跑输了基准,当然很大一部分原因在于过往大家是卷排名,没有贴近基准,以后肯定会有很大不同。
4.还是同样的结论,可以想见中长期内,基金产品会补充配置300或者300的权重板块,如银行家电公用事业等。



相关文章

最新留言