“年轻人的茅台”泡泡玛特接连上演“造富神话” 背后:A股谁能复刻“盲盒之王”的资本狂欢?
财联社5月25日讯(编辑 笠晨)在万物皆可“盲盒”的时代,有一家公司靠“拆盒子”拆出了千亿市值,它就是泡泡玛特。随着Labubu在全球多地的爆火,泡泡玛特的股价坐上了“飞船”。IP+潮玩+盲盒加持的泡泡玛特,不仅产品在增值,自2020年12月11日港股挂牌上市以来,二级市场估值也接连上涨,股价自2023年低点迄今累计最大涨幅已超过22倍。摩根大通发布报告指出,首次覆盖泡泡玛特,予“增持”评级,目标价250港元。该行料其海外销售额在2025年按年增加152%,2025至2027年的年复合增长率为42%,占2027年销售额的65%。

这家以盲盒起家的公司,如今正以惊人的速度重塑全球潮流文化版图。业内人士表示,自2018年吹响出海号角以来,泡泡玛特凭借其独特的商业模式和持续扩张的态势,在全球潮玩市场迅速崭露头角。如今,其海外业务已覆盖20余个国家和地区,实现了线上线下全渠道的布局,构建起一个全球化版图。从2025年一季报最新业绩来看,泡泡玛特整体表现依旧亮眼,收益同比大增165%至170%,其中,海外市场收入同比增长达到惊人的475%至480%,是中国市场的5倍,“海外再造泡泡玛特”的声音不断被强化。比起泡泡玛特用财报数据向大众展示的吸金能力,泡泡玛特的二级市场才是真正的金矿厂。泡泡玛特通过推出限量版、隐藏款等,让粉丝陷入疯狂的收藏追逐之中,使产品在二级市场产生溢价。
▌“年轻人的茅台”泡泡玛特接连上演“造富神话” A股朋友圈能否出圈?
长城港股通价值精选基金经理曲少杰直言,一代人有一代人的“茅台”。泡泡玛特股价腾飞,折射出时下谷子经济的火爆发展。业内人士表示,其新款公仔Labubu上市疯抢的程度,甚至可比明星演唱会抢票的盛况。随着社交讨论量的提升,泡泡玛特逐渐变成一个有投资属性的产品,使真正有热爱的人难以原价购买,并产生了大量黄牛。这个场景,和茅台几乎是一样的。而泡泡玛特最让人上瘾的就是“盲盒玩法”。此外,泡泡玛特还有一个必杀招—— 隐藏款。泡泡玛特IP系列含12个基本款和1个隐藏款,而隐藏款则需开盲盒才能获取(概率1/144)。假如真中了隐藏款,二手网站上会有人出10倍以上的高价只为收齐一整个系列。因此,购买泡泡玛特已经不单只是消费行为,也是一种社交活动,更是一种投资行为。某种程度上说,泡泡玛特,已经具有了茅台的炒作属性在。
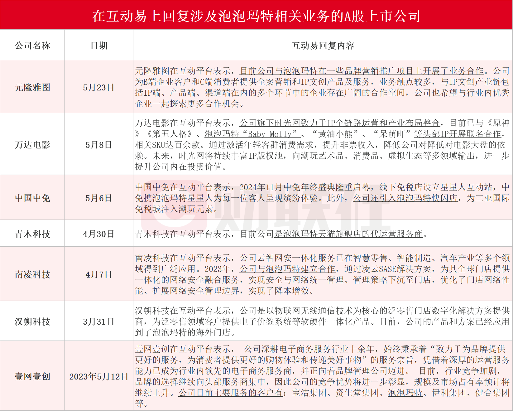
作为潮玩行业的龙头企业,泡泡玛特虽然登陆港股,但其身后隐藏着一张紧密的A股“朋友圈”。据财联社不完全整理,元隆雅图、万达电影、中国中免、青木科技、南凌科技、汉朔科技和壹网壹创在互动易上回复涉及泡泡玛特相关业务。元隆雅图5月23日在互动平台表示,目前公司与泡泡玛特在一些品牌营销推广项目上开展了业务合作。万达电影5月8日在互动平台表示,公司旗下时光网致力于IP全链路运营和产业布局整合,目前已与泡泡玛特“Baby Molly”等头部IP开展联名合作。具体情况如下:

尽管泡泡玛特的出海进程一路高歌猛进,但繁荣景象之下仍潜藏着诸多挑战。分析人士表示,亦如此前对盲盒、对IP生命周期、对IP是否需要内容支撑等等质疑,此前的数次采访、业绩会等各种场合下,泡泡玛特创始人王宁都在不断回答市场的质疑。面对反复的质疑,他有自己的反击,但更多是无奈,他谈到,泡泡玛特早已不是一个很新的公司了。“很多人老觉得我们是一家新的公司,但实际上我们今年都15年了,也挺长时间。Labubu也一样,很多人也认为Labubu是怎么横空出世的,今年是Labubu第十年,明年是MOLLY二十周年。”王宁说道,“有可能我们这个公司会起起落落,时而大,时而小。但是我相信我们可能是属于活得最久的一家公司,因为IP的生命周期一定是非常非常长。”
▌A股寻宝:押注下一个泡泡玛特 谁将成为下一个“盲盒之王”?
眼下,火热的IP经济赛道,点燃了资本市场的热情。在Z世代消费力崛起、文创IP商业化加速的背景下,A股中,谁有望复制泡泡玛特的增长神话?于周三斩获五连板的郑中设计在谷子经济领域中,YOU YOUNG有样熊是公司子公司亚泰飞越推出的首发款原创艺术形象IP,其艺术原型源于《山海经》上古神话故事,是守护黄帝成长的有熊国武士。YOU YOUNG有样熊系列艺术潮玩产品,已推向市场销售“四种规格、四大主题系列”,将近20多款系列艺术潮玩产品及周边衍生品。
手握多款国民经典IP的奥飞娱乐5月20日公告,拟出资1000万元投资共青城植钰股权基金,标的公司专注于消费级AI机器人研发且产品涵盖交互型机器人、盲盒和手办等。奥飞娱乐是一家以IP为核心的动漫及娱乐文化产业公司。大众耳熟能详的超级飞侠、喜洋洋与灰太狼、萌鸡小队、巴啦啦小魔仙、铠甲勇士、火力少年王、机灵宠物车等国产IP动画,皆来自奥飞娱乐。然而,业内人士表示,奥飞娱乐IP动画更多适合3-6岁的学龄前儿童观看,受众群体偏向低幼化。而当下流行的IP、二次元主要的受众群体是18-40岁的青年和中青年。从设备商到潮玩新贵的跨界玩家金运激光的IP衍生品运营业务系从事“潮文化”类IP衍生品运营服务。“IP小站”作为运营品牌,其APP是其线上运营渠道之一。APP根据运营内容不断迭代,公司在传统盲盒品类上,推出NFT潮玩新品以及对应提供虚拟玩偶的虚拟互动场景“元宇宙NFT潮玩社区”。
传统玩具龙头向潮玩领域战略转型的高乐股份5月7日在互动易上表示,公司主要产品为潮玩盲盒玩具系列、电动玩具、益智类玩具等,公司潮玩系列玩具主要以授权IP合作开发为主。高乐股份早前还表示,公司目前的主要合作IP授权有: 迪士尼、Hello Kitty、名侦探柯南、初音未来、第五人格、阴阳师、招财猫、星际熊、刺客伍六七、光子鸡等。公司主要开发有迪士尼TSUM TSUM 甜品屋盲盒盒系列、彩虹屋盲盒系列、魔法奇幻秀盲盒系列、一路旅行盲盒系列、木兰从军盲盒产品系列、盒中小世界系列公仔、Hello Kitty Lovely Week系列、伍六七呼呼睡系列、星际熊美味进行时系列等。文具+潮玩的创新融合者创源股份2024年11月28日在互动易上表示,国内本册和文创类产品已经与敦煌博物馆和知乎等知名IP进行了联名合作,也在不断积极寻求与更多优秀的IP合作。
游戏科技赋能的潮玩探索者华立科技5月20日在互动易上表示,公司动漫IP衍生产品销售业务主要通过向游乐场门店投放动漫卡通设备并持续销售动漫IP衍生产品实现。动漫IP衍生产品配套动漫卡通设备使用,动漫IP衍生产品融合了正版IP动漫形象的卡片、手办等,消费者每次使用动漫卡通设备时均可获取相关产品。公司通过向合作门店销售动漫IP衍生产品获取收入。文具龙头布局潮玩的创新者广博股份1月3日在互动易上表示,公司IP联名如“魔道祖师-灵蛇纳财”、“盗墓笔记-吴山迎春”等过年系列产品将在天猫等平台上陆续上新,广博旗舰店、广博潮玩旗舰店、广博模玩官方旗舰店、kinbor旗舰店等店铺上均有销售公司相关文创产品。
然而,业内人士表示,泡泡玛特在资本市场的亮眼表现,本质上源于其构建的"IP孵化+社群运营+限量销售"的闭环商业生态。其核心竞争力不仅在于强大的原创IP开发能力,更在于成功打造了具有情感连接和收藏价值的粉丝经济模式。反观A股的"潮玩概念股",大多仅停留在产品形态的简单模仿层面。它们或缺乏持续产出爆款IP的内容创造力,或未能建立具有情感黏性的用户社群,抑或受制于传统制造业思维而难以转型。
相关文章

最新留言