富国于洋离职不意外,意外的是鹏华和淳厚的变动
来源:硬核姬老板
意料之中,于洋离职了。
额,又有明星基金经理要离职
6月8号的时候就写过了,于洋这边增聘了,按照他这资历来说,增聘=离职宣言。
今天算是官宣了,可是不知道为啥,我好难过啊
其实于洋整体投资风格和性格都长在我的审美点上,虽然是亏损离开的,但潜意识里面还是希望他能有一天翻身归来。
之前他奔私过,又回到公募,现在又离开,感觉以后不会再回公募了吧……
以前于洋的好基友刘博说于洋是“灵动飘逸”,永远不按套路出牌,按照他的风格,搞个自营,最舒服了。
祝于洋好。

一、淳厚是不是基金经理在陆续离开?
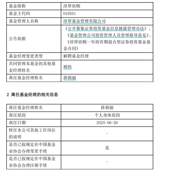
其实除了于洋,其实薛莉丽的变动可能会更加意外一点。
和于洋一批,薛丽莉也卸产品了,但原因是“个人身体原因”。

因为之前祁洁萍也在大规模的卸任产品,所以之前觉得淳厚是不是基金经理准备批量离开。
不过了解下来好像不是。
祁洁萍是因为想挪窝,但薛莉丽确实是因为身体原因要修养,她也没在协会办理注销,说明不是离职,副总title还在,应该还会在公司做管理。
不过更多人关心的是陈文,担心股权之争会不会让他也走了,毕竟陈文的淳厚信睿核心价值表现太好了,忠实簇拥不少。

这只基金是陈文薛莉丽一起管的,他们两都是从藏龙卧虎的兴业证券自营出来的,两个人投资风格都比较有特色。
我对陈文的印象就是务实、现实。当初就是一句:“商业模式是变化的,护城河是移动的”,直接把我圈粉,而他的性格和操作风格也蛮接地气的,他很少去对抗市场,偏右侧操作。
陈文是把自己的投资体系,定义为“高鲁棒性投资策略”,这个策略就是主要是追求确定性、可能性、时效性三者均衡,必须要有很强的可复制性和反脆弱性,另外陈文还会用可转债做一些交易择时。
薛莉丽则更加全市场均衡一些,投资方法论是打分体系寻找成长股+组合构建。
我觉得他们两的分工也不至于做的那么细,感觉在合管过程中,薛莉丽更偏管理,陈文更偏实操,所以薛莉丽卸掉,对这个产品影响相对也没那么大吧。
另外陈文在淳厚是没有挂高管职位的,他本人也是比较踏实专注投研的类型,所以从净值看,股权之争并没太影响到他。
现在咋感觉他有一种“莫听穿林打叶声,何妨吟啸且徐行”的感觉


淳厚在股权之争没有结束之前,后续可能各种各样的小幺蛾子还会不少,这周看很多人写了他们告证监局的事情。
我看了下,这个应该是去年提起后需要走的一个正常司法流程,后续大概率不会有啥激烈的碰撞,最优解自然是和解。
股权之争是一个九死一生的事情,加上淳厚股权实在过于分散,一堆股东还在海外,各方势力不好协调,想想也挺难。
从进度条来看,感觉前期最难搞的部分,七七八八有了一些眉目了,蹲一波后续。
不够还是感觉挺可惜的,如果没这事(或者其中一方打破囚徒困境),淳厚也算是公募基金中社畜呆的比较舒服的一家个人系了。
二、鹏华的元老级是不是要离开了?
鹏华的刘太阳的卸任,没有几个人说。
刘太阳我之前看他今年一直在慢慢的卸任基金,心里想着莫非要走?但公告写的是公司工作安排。

刘太阳是鹏华元老级人物了,目前他是是鹏华基金的债券投资一部联席总经理,之前名声大噪的刘涛貌似也被他带过,他的操作还是比较稳的,没有啥大幺蛾子。
就是有点好奇,这种元老级人物卸任产品,不知后续是只做管理还是干啥。
反正鹏华基金就比较神奇,债的口碑一直挺好,人员变动也不大,权益刚好反过来。
虽然鹏华也是事业部形式,但我看主要原因就是债主要是机构用户,权益主要是散户,散户不激进确实比较难吸引资金(伍璇的业绩就很好,但只有2个多亿规模),但这类资金来得快走的快,如果高位宣传后面又一堆人站岗,成了一个死亡螺旋。
好像大家也慢慢习惯鹏华这种操作了,闫思倩那只业绩最犀利的鹏华碳中和,大家齐刷刷的往C类拥,一种随时拔腿就要跑的赶脚……

之前也有小伙伴留言给我说看我写闫思倩,没控制住自己,冲进去了。
问闫思倩基金的人,最近变多了
呀,闫思倩又行了?
我那一瞬间好像有点理解工具类基金所存在的价值,公募基金经过几年毒打后,大家对于“长期投资”信仰有了很大动摇,现在大家对于工具类产品是有需求的。
不然很难解释闫思倩在之前口碑滑铁卢的前提下,还能继续“东山再起”。
稍微还是有点感叹的,同样是工具类基金,永赢专注做大科技细分子行业的“智选系列”就相对比较成功。
但鹏华做了那么多年的赛道型,怎么就没想过往这个方向包装?而且我觉得最大的BUG就是明明是工具类产品,非得套一层壳说是“价值投资”,一层层越说越复杂。
我现在其实不排斥这类基金,只是觉得基金公司在宣传的时候,应该要将产品属性说的更清楚而已。
时代变了啊~~~~
三国战记2是一款由网易公司推出的热门策略手游,凭借其丰富的剧情和独特的战斗模式深受玩家喜爱。然而,在游戏中进行一场通关比赛并不是一件容易的事情,我们需要详细研究攻略才能顺利通关,畅游三国2,攻城略地,破解难关一探究竟
下一篇纸片人游戏,虚拟世界的二次元冒险之旅
相关文章

最新留言