138轮出价,10亿元成交!000590,股权拍卖落槌
炒股就看金麒麟分析师研报,权威,专业,及时,全面,助您挖掘潜力主题机会!
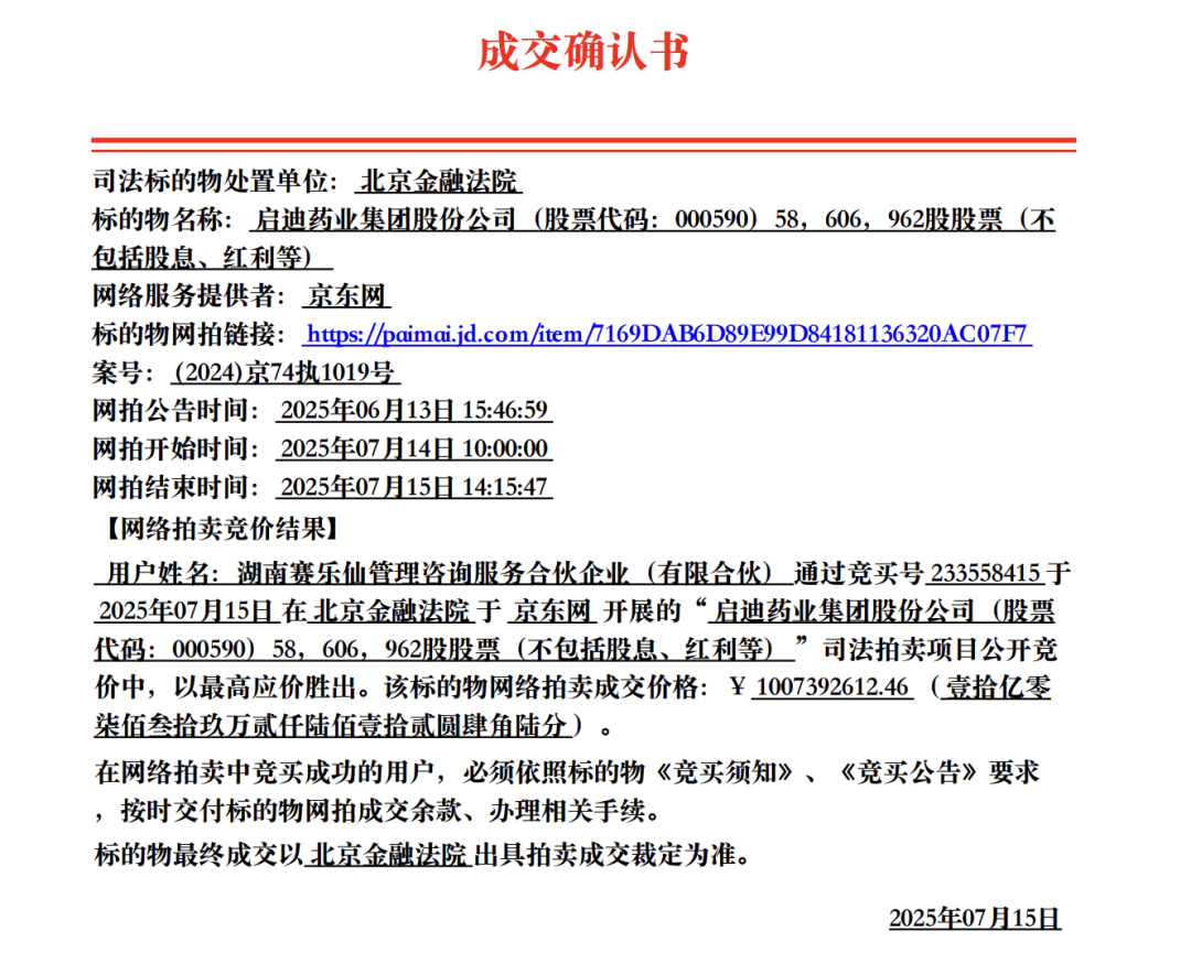
7月15日下午,经过138轮出价,启迪药业(000590)控股股东启迪科服所持上市公司24.47%股权的司法拍卖最终落槌。

成交确认书显示,湖南赛乐仙管理咨询服务合伙企业(有限合伙)(下称“湖南赛乐仙”) 通过竞买号233558415在北京金融法院于京东网开展的“启迪药业5860.6962万股股票(不包括股息、红利等) ”司法拍卖项目公开竞价中,以最高应价胜出。该标的物网络拍卖成交价格10.07亿元左右。

按照10.07亿元成交价格计,湖南赛乐仙本次拍下启迪药业5860.6962万股股票的价格折合17.18元/股,较7月15日启迪药业收盘价溢价约24%。
启迪药业此前公告显示,若本次拍卖成功,公司控股股东及实际控制人或将发生变更。
年报显示,启迪药业拥有古汉养生精、丹枣口服液、丹黄颗粒、养心定悸颗粒、消糖灵片等7个独家品种,国家685基药益心舒片,以及30多个品种的药食同源大健康食品和保健食品等。其中,“古汉养生精”为独家中药大品种,心血管类产品“益心舒片”来源于中医经典名方生脉散。
湖南赛乐仙10亿元出手
上海证券报记者梳理发现,启迪药业上述股权的起拍价约为4.5亿元,吸引了超40万人围观,共8方报名,拍卖总计延时107次。在最后阶段,竞买号233558415与竞买号233687121两方轮番加价,最终竞买号233558415胜出。

7月15日盘中,启迪药业股价剧烈波动,午后一度触及涨停。拍卖落槌后,启迪药业股价快速回落,最终收于13.86元/股。
工商登记显示,湖南赛乐仙成立于今年6月19日,注册资本4亿元,由上海赛乐仙企业管理咨询有限公司(下称“上海赛乐仙”)、长沙开福国有资本投资运营有限公司分别持股75%、25%,执行事务合伙人为上海赛乐仙。

上海赛乐仙成立于2018年7月,由江琎、周延奇、江琼、谢浪夫、江慧分别持股66.8576%、30.0055%、2.5914%、0.4092%、0.1364%。其中,江琎为上海赛乐仙实控人、法人代表及执行董事。
另据查询,上海赛乐仙除了控制湖南赛乐仙外,还拥有湖南恒昌医药集团股份有限公司(下称“恒昌医药”)61.7436%股权,并参股A股上市公司康惠制药(维权)10%股份并为其第二大股东。
公开资料显示,江琎1984年出生,2015年创立恒昌医药,现为恒昌医药董事长。
官网简介显示,恒昌医药是一家专注服务中小型连锁药店、单体药店及基层医疗卫生机构的医药企业,2015年成立于长沙,现为湖南省生物医药产业重点企业、三湘民营百强企业。截至2023年底,集团服务会员药店、诊所超20万家;目前下设长沙总部仓、天津华北仓、重庆华西仓、郑州华中仓等四大物流基地,可承载年发货量超75亿元。
据介绍,恒昌医药首创“自有品牌,直供专销”模式,依托自主研发的B2B服务平台,压缩医药流通中间环节,直接连接优质上游制药企业和下游中小零售药店、基层医疗卫生机构,自有品牌产品超2000个。
启迪药业控制权或将发生变更
启迪药业6月17日公告称,若本次拍卖成功,将导致启迪科服出现权益变动暨启迪药业控制权或将发生变更的情形。

启迪药业此前公告显示,本次将被司法拍卖标的物为控股股东启迪科服所持公司5860.6962万股股票,占其持有公司股份总数的100%,占公司总股本的24.47%,当前启迪科服为公司控股股东,公司无实际控制人。目前,启迪科服及其一致行动人北京华清投资有限公司合计持有公司26.37%股份,若本次股份拍卖完成,启迪科服将不再持有公司股份,启迪科服及其一致行动人在本次股份拍卖完成后合计持有启迪药业1.90%股份。
启迪药业的股权结构颇为微妙。一季报显示,启迪科服持有启迪药业24.47%股权,为控股股东。紧随其后,衡阳弘湘国有投资(控股)集团有限公司持有启迪药业19.11%股权,为第二大股东。此外,彭铁缆、北京华清投资有限公司分别持有启迪药业3.14%、1.90%股权,分别位列上市公司第三、四大股东。
工商登记显示,衡阳弘湘国有投资(控股)集团有限公司成立于2005年,注册资本10亿元,由衡阳市国有资产投资控股集团有限公司100%控制,并最终隶属于衡阳市国资委。
启迪药业前十大股东榜显示,彭铁缆为今年一季度新进。
记者求证获悉,彭铁缆为博深实业实控人、董事长。官网简介显示,博深实业成立于2010年底,总部位于湖南长沙,是一家集高新技术材料及元器件、数字智能设备、境外经贸合作区投建营、供应链和海外仓、股权投资、园区经济为六大核心业务的跨国控股实业集团。目前集团产业遍布全球四大洲近8个国家和地区,拥有海内外员工1600多人,旗下全资、控股和参股企业24家。
相关文章

最新留言