三部门重磅发布“碳计量”指导目录!
导读

市场监管总局办公厅、国家发展改革委办公厅、生态环境部办公厅近日印发《碳排放计量能力建设指导目录(2024版)》(以下简称《指导目录》),这是我国在推进碳达峰、碳中和目标进程中的一项重要举措。
《指导目录》的发布,标志着我国碳排放计量体系建设迈出了坚实的一步,为各行各业提供了精准的碳减排“行动蓝图”,助力我国绿色发展驶入快车道。
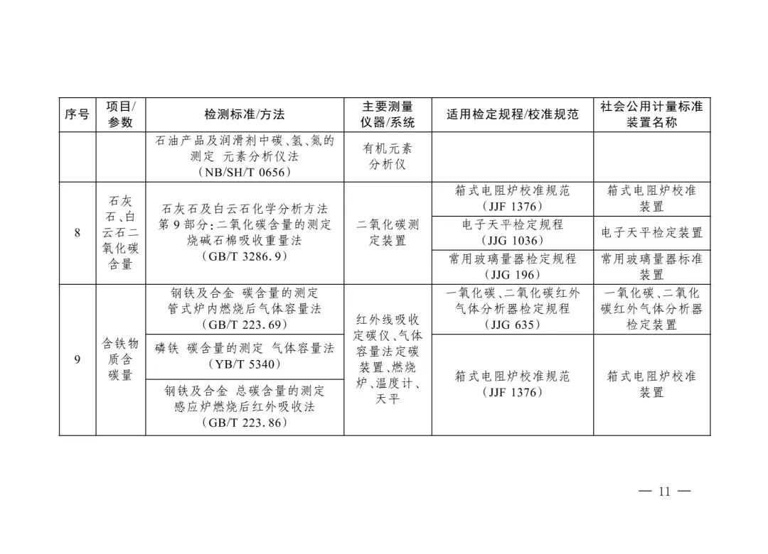
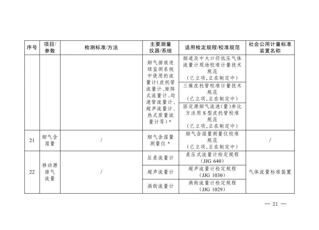
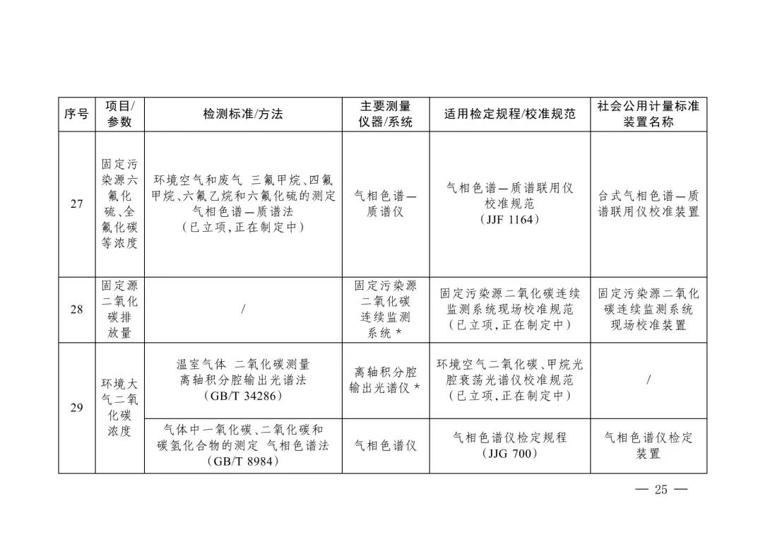
《指导目录》涵盖了39个关键测量参数、82种检测标准方法、108种测量仪器设备、85项国家计量技术规范、55项社会公用计量标准,为各级计量技术机构、重点排放单位和温室气体自愿减排项目业主提供了全方位的参考和指导。《指导目录》的出台,旨在全面提升我国碳排放计量能力,确保碳排放数据的准确性和可靠性,为碳市场建设和温室气体减排提供坚实的技术支撑。
《指导目录》的亮点在于其针对性和实用性。例如,针对火力发电、铝冶炼、水泥、钢铁等高排放行业,明确了燃料消耗量、燃料发热量、原料中碳含量等关键测量参数,以及相应的测量仪器设备和技术规范。这些参数和设备的精准测量,将有效解决过去碳排放数据质量偏低、测量量值缺乏溯源性或溯源链不完整、不清晰等问题,为企业节能减排提供科学依据。
在测量仪器设备方面,《指导目录》推荐了烟气排放连续监测系统(CEMS)、非分散红外气体分析仪等先进设备,这些设备能够实时监测并精确计算碳排放数据,为碳排放核算数据的准确性验证提供有力支撑。同时,《指导目录》还强调了计量器具的溯源性要求,确保测量数据的准确性和可比性。
《指导目录》的发布,不仅为我国碳市场的发展注入了新动力,为企业提供了明确的碳排放计量指南,更为全球气候治理贡献了中国智慧和中国力量。下一步,相关部门将加强对《指导目录》的宣传和培训,推动各项措施落地生根,助力我国实现碳达峰、碳中和目标。
全文如下:

市场监管总局办公厅
国家发展改革委办公厅
生态环境部办公厅
关于印发《碳排放计量能力建设指导目录(2024版)》的通知
各省、自治区、直辖市和新疆生产建设兵团市场监管局(厅、委)、发展改革委、生态环境厅(局),各有关计量技术机构:
为深入贯彻落实《计量发展规划(2021—2035年)》,按照《建立健全碳达峰碳中和标准计量体系实施方案》的有关要求,市场监管总局、国家发展改革委、生态环境部组织制定了《碳排放计量能力建设指导目录(2024版)》(以下简称《指导目录》),为计量技术机构、重点排放单位和温室气体自愿减排项目业主碳排放计量能力建设提供参考。现将《指导目录》印发给你们,并就有关事项通知如下:
一、各单位要认真贯彻落实党中央、国务院关于碳达峰碳中和工作的部署要求,以习近平生态文明思想为指导,充分认识加强计量工作对实现碳达峰碳中和目标的重要意义,加快推动碳排放计量能力建设,夯实计量技术机构和重点排放单位的碳排放计量基础,不断提升计量服务保障能力和水平,支撑如期实现碳达峰碳中和。
二、各省级市场监管部门、生态环境部门要督促重点排放单位和温室气体自愿减排项目业主增强碳计量意识和能力水平,加强碳排放计量器具的配备、管理和使用,强化计量器具溯源性要求,加强碳排放相关计量数据的采集、分析和利用,服务碳排放数据质量提升。各省级发展改革部门要对碳排放计量能力建设给予必要的支持和指导。
三、各有关计量技术机构要加强碳计量技术研究和能力建设,科学规划和布局建设一批碳排放相关计量标准,在做好衡器、压力表、电能表、热能表、流量仪表等计量器具检定校准工作的同时,不断加强碳排放相关计量器具、标准物质的研制和应用,加快相关计量技术规范的制修订,不断提升服务碳排放核算核查、碳监测、能源检测、碳足迹等工作的计量基础能力和服务水平。
四、各单位在实施《指导目录》中遇到的有关问题要及时向市场监管总局、国家发展改革委、生态环境部等部门报告。市场监管总局、国家发展改革委、生态环境部将根据碳排放计量技术发展情况和实际需求,适时对《指导目录》进行修订。
市场监管总局办公厅
国家发展改革委办公厅
生态环境部办公厅
2024年9月10日
(此件公开发布)
































(转自:中欧碳中和)
相关文章

最新留言