将大范围禁用!有产品降价50%甩卖,多品牌紧急发声
近段时间,一种名为“脱氢乙酸钠”的食品添加剂引起争议。
在社交平台上,有网友声称要“避雷”使用了该食品添加剂的品牌,甚至有部分网友将添加了该物质的面包称为“夺命面包”。

据悉,脱氢乙酸钠是一种较为常见的食品添加剂,低毒高效,能较好地抑制细菌、霉菌和酵母菌,避免霉变。我们日常食用的淀粉制品、糕点、烘烤食物馅料等都有可能出现它的身影。
今年3月,由国家卫健委发布的《食品安全国家标准 食品添加剂使用标准》(GB2760—2024)中,删除了脱氢乙酸钠在淀粉制品、面包、糕点、烘焙食品馅料等食品中的使用规定,同时在腌渍蔬菜中的最大使用量也由1克/千克调整为0.3克/千克,该版标准将于2025年2月8日开始实施。
多品牌紧急发声
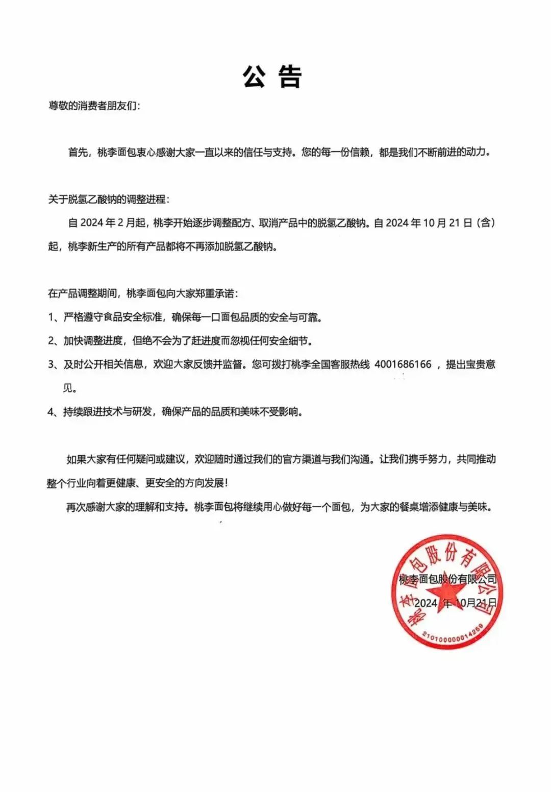
10月21日,桃李面包发布公告称:“自2024年10月21日(含)起,桃李新生产的所有产品都将不再添加脱氢乙酸钠。”

同日,盼盼旗舰店客服回应媒体称,企业严格按照国家标准执行,目前产品正在更替中。
三只松鼠相关负责人表示,目前已有部分产品提前调整,会在新标准实施日期前全部完成调整。
达利食品相关负责人表示,自10月21日起,达利食品生产的所有面包、糕点类产品中,已不再添加脱氢乙酸钠。
盐津铺子相关负责人回应称,公司于9月30日开始调整,盐津铺子及旗下品牌的烘焙产品将在10月30日前去除脱氢乙酸钠。
良品铺子相关负责人回应称,目前企业已经在调整中,会优先使用更天然的防腐剂或国家规定范围内可食用的添加剂,计划于今年12月底前全部完成切换。
亿滋中国相关负责人表示:“我们的所有产品都没有使用脱氢乙酸及其钠盐。”亿滋集团旗下拥有奥利奥、炫迈等品牌。
好丽友相关负责人称:“我们全系产品都没有添加任何防腐剂。”
叮咚买菜相关负责人表示,已启动脱氢乙酸钠调整事宜,确保在规定时间内完成商品的更新汰换。
永辉超市相关负责人表示,永辉对全国存量供应商及商品排查,规定时间节点后禁止准入添加脱氢乙酸钠的商品;在规定时间节点内完成全国门店添加脱氢乙酸钠的上述商品下架;现场制售商品禁止添加使用脱氢乙酸钠。
据红星资本局,有企业已在尝试做中短保的面包糕点,保质期从180天缩短到30—60天,并推动糕点饼干、果干果脯等品类升级,比如把肉类生物防腐技术运用到烘培,用提取的天然蔗糖发酵物、乳清发酵物来替代其他化学添加剂。
有产品降价50%抛售
据广州日报报道,距离新国标实施还有一段时间,广州市面上的食品已开启“切换”模式。
10月20日,一家大型超市里的“贝克米兰”牌马卡龙蛋糕7月批次产品含有脱氢乙酸钠,8月批次产品的配料表则无。
有部分超市含脱氢乙酸钠的产品已降价,如豪士的散装称重面包,从原价19.9/斤降价到9.9元/斤,价格一下降了50%,其中两款产品均含有脱氢乙酸钠。

豪士官方客服表示,自9月22日及以后生产的面包均没有添加该食品添加剂。现场走访中,目前豪士新旧两款产品均有在售。
另据南都·湾财社报道,10月21日,广州大型线下商超和零食店中,多数烘焙食品中都含有脱氢乙酸钠,涉及的品牌有三辉麦风、盼盼、达利园、盐津铺子旗下的憨豆爸爸、港荣食品、豪士等等。

在广州番禺一家零食集合店,记者看到,门店货架上约有91款面包类制品,其中含有脱氢乙酸钠的商品有57款,占比约62.64%。
另据极目新闻报道,湖北武汉部分商超中,生产日期为10月21日的桃李旗下多款面包的配料表中,已无脱氢乙酸钠成分。
在线上电商平台,各知名品牌官方旗舰店显示,五芳斋、来伊份、广州酒家、良品铺子等产品配料表中有标注脱氢乙酸钠。

含脱氢乙酸钠的食品还能吃吗?
据东莞市疾病预防控制中心官网,尽管脱氢乙酸钠是一种安全性较高的防腐剂,但是随着对其危害性的研究增多,人们发现长期摄入脱氢乙酸可能引起肝、肾和中枢神经系统的损伤,表现为肝肾功能性减弱,惊厥、颤抖等,还可能会引起体重的减少和慢性肺水肿。
中国农业大学食品科学与营养工程学院教授范志红在其公众号上介绍,据研究发现,多次反复地大量使用脱氢乙酸钠,可能降低生命质量,但我们日常吃进去的量,连实验中发现的有害量的十分之一都不到,“即便如此,为了预防可能造成的相关损害,我国标准即将移除这个食品添加剂”。
一位食品专家坦言,从标准发布到正式实施,留有一定的过渡期,其实也说明它是相对安全的,只要是合规生产,仍然可以选购。市民在选购相关产品时,可注意查看配料表,尽量购买添加剂种类较少或者是清洁标签的食品。
来 源 | 南都·湾财社、广州日报、极目新闻、红星资本局、公开资料
网站推广优化软件推荐,助您提升网站流量,抢占市场先机
下一篇广州专业网站优化公司,提升您的网站流量与转化率,广州专业网站优化案例分享,如何提高网站流量与转化率,广州专业网站优化案例分享,如何提升网站流量与转化率?
相关文章

最新留言