江苏江南农村商业银行员工利用职务便利挪用、侵占客户资金 一时任客户经理被终身禁业
分类二
2024年10月26日 00:40 92
admin
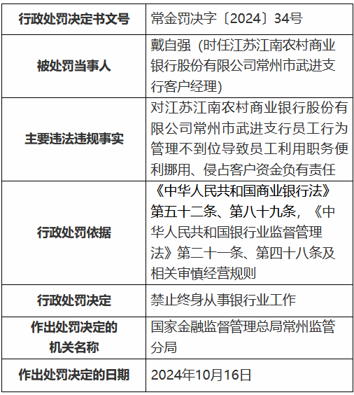
10月25日金融一线消息,国家金融监督管理总局常州监管分局行政处罚信息公开表显示,戴自强(时任江苏江南农村商业银行股份有限公司常州市武进支行客户经理),对江苏江南农村商业银行常州市武进支行员工行为管理不到位导致员工利用职务便利挪用、侵占客户资金负有责任,被禁止终身从事银行业工作。

据常州监管分局此前披露的罚单,江苏江南农村商业银行常州市武进支行因员工行为管理不到位,被国家金融监督管理总局常州监管分局罚款45万元。宋达方(时任江苏江南农村商业银行股份有限公司常州市武进支行副行长)对支行员工行为管理不到位负有责任,受到警告。
相关文章

最新留言