突然,浩丰科技ST!
登录新浪财经APP 搜索【信披】查看更多考评等级
炒股就看金麒麟分析师研报,权威,专业,及时,全面,助您挖掘潜力主题机会!
突然,ST!

因业绩预告不准确而被通报批评后,浩丰科技(维权)再因财报失实而领罚。
10月27日晚,浩丰科技公告称,公司收到北京证监局下发的《行政处罚事先告知书》。经查,因公司2020年财报存在虚假记载,北京证监局拟对公司及时任高管给予警告,并处以合计680万元的罚款。
同时,浩丰科技公告称,公司股票自10月28日开市起停牌一天,自10月29日开市起复牌。公司股票自10月29日起被实施“其他风险警示”,股票简称由“浩丰科技”变更为“ST浩丰”。
回溯来看,浩丰科技于2023年12月26日收到中国证监会下发的《中国证券监督管理委员会立案告知书》(编号:证监立案字0142023022号),因公司涉嫌信息披露违法违规,中国证监会决定对公司立案。
经查明,2020年,浩丰科技与富通时代科技有限公司、上海埃威航空电子有限公司、北京华航无线电测量研究所、中电科信息产业有限公司、中航空管系统装备有限公司等5家单位开展信息系统集成业务。上述业务实质为资金融通业务,浩丰科技在上述业务中实际只履行垫资义务,并收取固定利息。
由于未正确核算上述业务,浩丰科技涉嫌虚增2020年度营业收入7312.85万元,占公司当年营业收入的11.43%,导致公司2020年年度报告存在虚假记载。
北京证监局指出,李继宏作为公司时任董事、总经理,将案涉资金融通业务引入浩丰科技,并负责具体实施,故意隐瞒业务实质。高慷作为公司时任董事长,申畅作为公司时任董事、副总经理兼财务总监,未充分关注案涉资金融通业务的商业实质。
根据当事人违法行为的事实、性质、情节与社会危害程度,北京证监局拟决定:对浩丰科技给予警告,并处以300万元的罚款;对公司时任董事、总经理李继宏给予警告,并处以150万元的罚款;对公司时任董事长高慷给予警告,并处以150万元的罚款;对公司时任董事、副总经理兼财务总监申畅给予警告,并处以80万元的罚款。
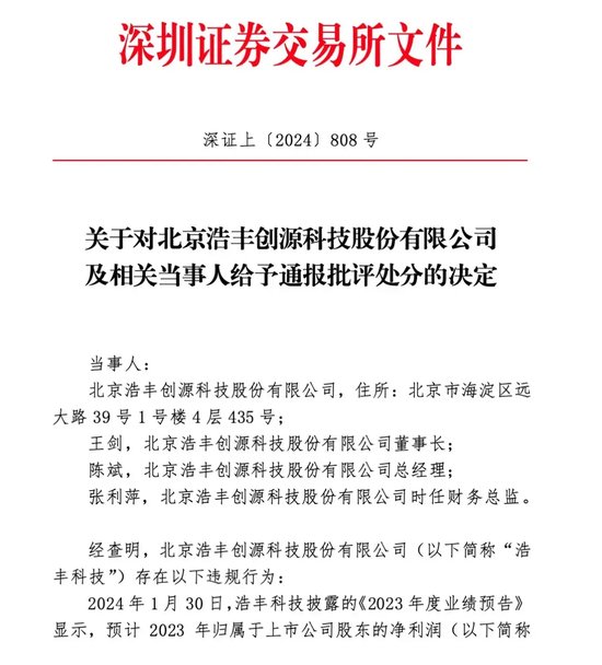
近期,浩丰科技还因2023年财报预告业绩与实际业绩差异金额较大而领罚。7月30日,浩丰科技收到北京证监局下发的《关于对浩丰科技、王剑(金麒麟分析师)、陈斌、张利萍采取出具警示函行政监管措施的决定》(下称《决定书》)。
《决定书》显示,浩丰科技于2024年1月30日披露《2023年度业绩预告》,预计归属上市公司股东的净利润为盈利800万元到1200万元,扣除非经常性损益后的净利润为盈利500万元到900万元。
然而4月30日,浩丰科技披露《2023年年度报告》《2023年度业绩预告修正公告》,显示归母净利润为亏损1.62亿元,扣除非经常性损益后的净利润为亏损1.65亿元。
北京证监局指出,浩丰科技预告业绩与实际业绩差异金额较大,且盈亏性质发生变化,信息披露不准确。
北京证监局认为,王剑作为公司董事长、陈斌作为公司总经理、张利萍作为公司时任财务总监,未能忠实、勤勉地履行职责,违反了《上市公司信息披露管理办法》(证监会令第182号)第四条的规定,对公司上述违规行为负有主要责任。根据《上市公司信息披露管理办法》(证监会令第182号)第五十二条的规定,北京证监局决定对其采取出具警示函的行政监管措施。

同时,因业绩预告披露不准确,深交所依据创业板股票上市规则第12.4条、第12.6条的规定,作出如下处分决定:一、对浩丰科技给予通报批评的处分;二、对浩丰科技董事长王剑、总经理陈斌、时任财务总监张利萍给予通报批评的处分。
此外,浩丰科技的业绩也难言乐观。10月27日,浩丰科技发布的2024年三季报显示,公司前三季度营业收入为2.73亿元,同比下降34.49%;归母净利润为591.17万元,同比下降56.64%。
相关文章

最新留言