A股大牛股,突然“披星戴帽”!卓朗科技或被强制退市,5年虚增超18亿!
登录新浪财经APP 搜索【信披】查看更多考评等级
A股大牛股,突然“披星戴帽”!或被强制退市,5年虚增超18亿!
身披网络安全概念,卓朗科技(维权)(600225)股价自9月19日以来持续上涨,累计涨幅超110%。这样一只大牛股却突然曝出大利空。

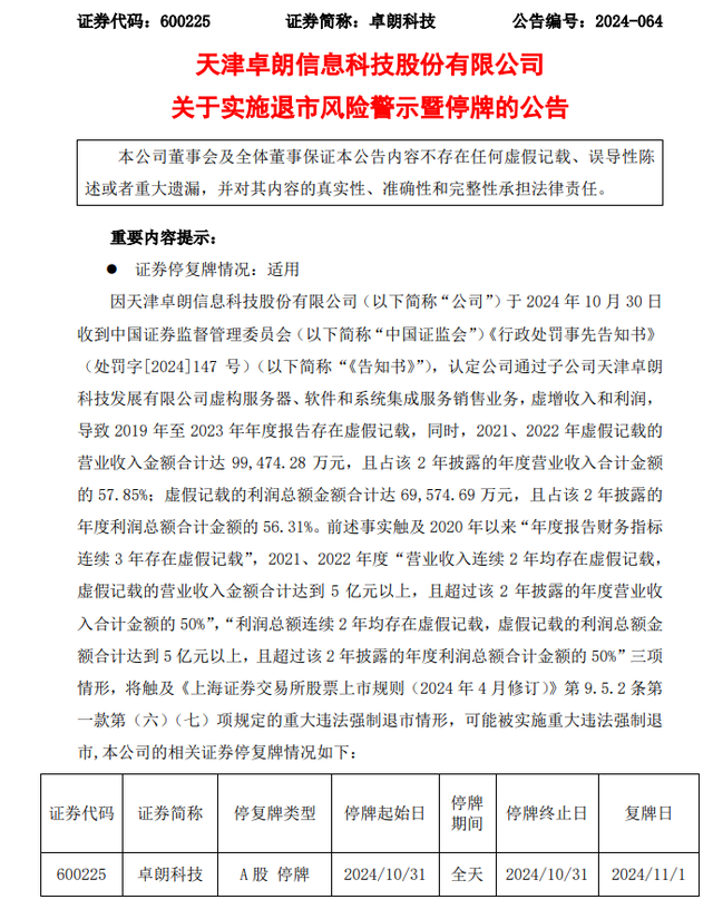
10月30日晚间,卓朗科技披露,公司收到中国证监会《行政处罚事先告知书》(下称“《告知书》”),认定公司通过子公司天津卓朗科技发展有限公司(下称“天津卓朗”)连续多年虚增收入和利润;公司相关情形触及《上海证券交易所股票上市规则》规定的重大违法强制退市情形,可能被实施重大违法强制退市。公司股票将于10月31日停牌1天,自11月1日起实施退市风险警示。

早前,卓朗科技于今年3月14日收到证监会《立案告知书》,因涉嫌信息披露违法违规,公司遭到证监会立案。根据《告知书》内容,上述立案调查已调查完毕,经查,卓朗科技存在“定期报告存在虚假记载”、“未按规定披露对外担保”等违法违规行为。证监会拟依法对公司及相关当事人作出行政处罚。
据悉,2019年至2023年,卓朗科技子公司天津卓朗虚构服务器、软件和系统集成服务销售业务,虚增了收入和利润。
服务器业务方面,天津卓朗及其子公司江西卓朗信通、江西卓朗数据,将虚假采购的服务器直接或经客户销售给乾民科技等关联公司。上述交易货物无真实来源,销售过程无实际货物流转,且销售回款来自乾民科技等关联公司,最终主要来自天津卓朗,形成资金闭环。
软件和系统集成服务业务方面,天津卓朗将软件和系统集成服务虚假销售给客户,并同时安排客户将上述产品销售给乾民科技等关联公司。上述交易各业务环节的购销合同和签收单主要内容由天津卓朗确定,软件及服务未真实交付验收和使用,且销售回款来自乾民科技等关联公司,最终主要来自卓朗发展,形成资金闭环。
证监会认定,上述业务均无商业实质。
上述虚假销售业务导致卓朗科技2019年至2023年年度报告分别虚增营业收入2.49亿元、4.89亿元、3.39亿元、6.56亿元、8225.45万元,占各期对外披露营业收入的21.05%、45.19%、41.60%、72.46%、13.22%;分别虚增利润总额2.49亿元、3.1亿元、3.39亿元、3.57亿元、8225.45万元,占各期对外披露利润总额绝对值的33.81%、7.68%、41.26%、86.08%、50.27%。
此外,卓朗科技未按规定披露对外担保。
2019年9月,卓朗科技子公司天津恒泰汇金融资租赁有限公司(下称“恒泰汇金”)与天津农村商业银行股份有限公司河西支行(下称“天津农商行”)签订抵押合同,约定恒泰汇金以名下27台涡轮风扇发动机为天津农商行对大新华航空的债权(包括7.02亿元本金及利息等费用)提供担保。抵押物认定价值为4.91亿元,占2019年、2020年年末卓朗科技经审计净资产绝对值的比例为71.89%、14.82%。卓朗科技未按照《上市公司信息披露管理办法》的规定,对上述达到披露标准的对外担保事项予以及时披露,也未在2019年、2020年年报中披露,导致公司年报存在重大遗漏。
对于卓朗科技的上述违法行为,证监会拟责令公司改正,给予警告,并处以1000万元罚款。9位相关当事人也将受到相应处罚。其中,证监会拟对公司(现任)副董事长、总经理张坤宇予以警告,并处以500万元罚款;对公司(现任)董事、副总经理戴颖予以警告,并处以400万元罚款。
证监会表示,张坤宇、戴颖的违法情节特别严重。证监会拟对两人采取终身市场禁入措施。
从《告知书》来看,卓朗科技的违法事实触及“年度报告财务指标连续3年存在虚假记载”、“营业收入连续2年均存在虚假记载,虚假记载的营业收入金额合计达到5亿元以上,且超过该2年披露的年度营业收入合计金额的50%”等《上海证券交易所股票上市规则》规定的重大违法强制退市情形,公司可能被实施重大违法强制退市。
上市公司称,关于可能触及重大违法强制退市情形,公司将全力配合证监会的相关工作;同时,公司立即开展合规自查,进一步加强公司财务管理和信披工作。
卓朗科技的前身为松江股份,由天津市国资委实际控制,于2000年1月在上交所主板上市。公司原本以房地产业务为主,在天津、内蒙古、广东等地均有开发地产项目。2017年,松江股份收购了卓朗科技80%股权,逐渐增加云计算、大数据、物联网等业务。2022年8月,松江股份全面完成了业务剥离工作,保留控股子公司卓朗科技的整体业务,并变更证券简称为卓朗科技。
目前,卓朗科技的主营业务为软件和信息技术服务业务,其主要产品及服务分为软件开发及云服务业务、信息系统集成、互联网数据中心建设与托管服务三大类。
2023年度,卓朗科技亏损1.21亿元;今年前三季度,公司亏损2.48亿元。虽然业绩低迷,但因涉及网络安全、华为折叠屏等概念,近来公司的股价有较大涨幅。
据悉,卓朗科技旗下公司的卓朗昆仑云曾在2019年受邀成为华为鲲鹏计算产业联盟首批生态合作伙伴,并与华为鲲鹏完成了产品兼容性互认证,推出了融合双方技术优势的云政务解决方案。
今年9月下旬,卓朗科技曾发布公告称,公司不存在网络安全及华为折叠屏相关收入。回头来看,这份澄清公告并未浇灭资金对公司的追捧热情。
相关文章

最新留言