尾盘突发!A股还有大行情
炒股就看金麒麟分析师研报,权威,专业,及时,全面,助您挖掘潜力主题机会!
来源:证券之星
11月4日,市场全天震荡反弹,创业板指领涨。
盘面上,机器人概念股集体爆发,机器人、瑞迪智驱等多股涨停。券商等大金融股表现活跃,东兴证券、五矿资本等涨停。大消费股展开反弹,好想你、黑芝麻等涨停。部分高位股迎来修复行情,常山北明、松发股份、华映科技等多股上演“地天板”。下跌方面,稀土永磁板块高开回落。
截至收盘,沪指涨1.17%,深成指涨1.99%,创业板指涨2.93%。沪深两市全天成交额1.69万亿,较上个交易日缩量5365亿。整体上个股涨多跌少,全市场超4400只个股上涨。
01. 尾盘加速拉升!两大方向火热
今日,A股市场整体迎来反弹,尾盘加速拉升,三大指数全线收红。
其中机器人概念股全线爆发,板块中10余股涨停,并且延伸炒作至汽车产业链之中,汽车整车、零部件同样涨幅居前。
消息面上,由华为主办的2024全球移动宽带论坛(MBBF 2024)在近日举行,GTI联合GSMA、中国移动、TelefonicaAIS、HKT、ZAIN、乐聚机器人、华为等发布了“智网慧城”计划,聚焦5G-A、AI、人形机器人等技术创新,目标进一步提升人形机器人的高精度定位、低延迟、实时控制、数据采集、增量认练等能力,打通人形机器人商业化的“最后一公里”。
值得注意的是,高位股方向今日同样迎来一定的修复。
个股方面,常山北明、华映科技、松发股份于盘中上演“地天板”,而欧菲光、中科曙光等也于盘中快速拉升,尾盘再度涨停。市场分析认为,就短线炒作情绪而言,大概率不会出现就此全面退潮的情形,这一点可以从上周五盘面中依旧有近百股涨停可以看出,后续大概率呈出热点的高低位切换。
整体来看,在经历上周五高位股集体杀跌,今日市场呈现缩量修复态势,分析人士认为,随着短线情绪的逐步回暖,后续仍可关注一些低位方向的补涨机会。总体还是要多从分歧节点找机会。
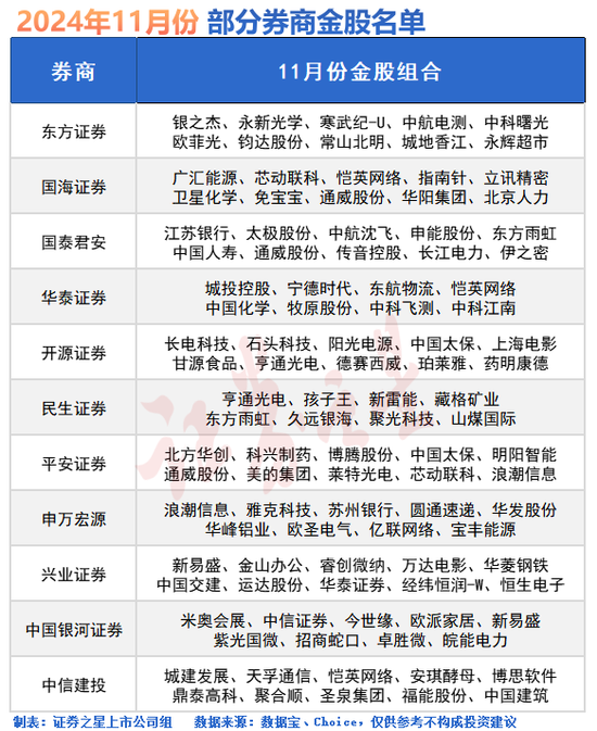
02. 11月券商金股出炉(名单)
11月初,各大券商再度发布月度策略,并给出了新的金股组合。
据不完全统计,目前共有35家券商发布了11月金股组合,合计推荐了250只金股。值得注意的是,相比前几个月,11月份券商金股的市值水平下降,估值水平上升,或表明11月份券商金股转向成长风格。
从行业角度看,上述金股集中分布在电子、计算机、电力设备、机械设备、医药生物等行业中。相比10月份,本月权重增加最多的行业为电子、电力设备、计算机;权重减少最多的行业为食品饮料、机械设备、美容护理。电子行业入围数量31只,排在首位,其中,工业富联、中芯国际、立讯精密、海光信息、北方华创等一众龙头股榜上有名。
从个股角度看,11月获券商推荐频次最高的金股是宁德时代、恺英网络,分别有7家券商推荐。此外,立讯精密、美的集团、中国太保、纳睿雷达、新易盛、中信证券(维权)、牧原股份、卫星化学等个股,也均获得了3家及以上券商的推荐。

具体来看,宁德时代获得东海证券、华泰证券等7家券商推荐,东海证券的推荐理由是:公司全球锂电龙头地位稳固,差异化产品矩阵贴合市场需求;资本开支放缓,优化公司经营性现金流;海外市场逐步回暖,盈利能力有望持续改善。
恺英网络获得华创证券、中信建投等7家券商推荐。中信建投的推荐理由是:公司三季度收入、利润双双实现30%以上的快速增长,游戏海外发行收入增长快;明年公司迎来新品大年,包括两款头部IP改编游戏《盗墓笔记:启程》与《斗罗大陆:诛邪传说》。
03. 中信证券:A股站在大行情起跑线上
最后,看一下A股后市走向。
中信证券最新研判称,市场当前正站在年度级别马拉松行情的起跑线上,政策信号、外部信号和价格信号的陆续明朗将成为发令枪。绩优股的加速出清给机构提供了更好的入场时机。
一方面,从三大信号来看:政策信号上,11月是相机抉择加码的关键窗口期,政策不会缺席也不会一蹴而就;外部信号上,美国大选落地不会改变A股向上的运行方向,但对行情结构会产生较大影响;价格信号上,国内经济在数量指标上有明显改善,价格信号拐点还需要等待。
另一方面,从行情特征来看:当前题材股行情和ETF规模激增加速了主动管理型机构重仓股的出清过程。主要机构投资者未来具备较大加仓空间,待价格信号明确后绩优股将迎来绝佳买点。
中信证券判断,一旦价格信号拐点出现,A股将重新回归基本面驱动的年度级别的马拉松行情。
配置方面,短期可以用部分可攻可守的低估值顺周期品种过渡,如铝、铜、国有大行、国有地产开发商和物业服务企业,以及低估值的港股品种如互联网、恒生红利和零售;待价格信号的拐点明确出现后,可以逐步增配业绩出现拐点、持仓充分出清的绩优成长和消费内需。
中国网站流量排行揭秘,洞察网络世界的流量密码
下一篇小说网站如何提高流量,提升小说网站流量的10个方法,网站优化,优化网站布局和用户体验,使读者可以轻松找到他们需要的信息。,社交媒体营销,利用社交媒体平台扩大影响力,增加用户访问量。,内容创作,定期发布高质量、有趣的内容,吸引更多的用户关注。,移动优先,为移动设备用户提供更好的阅读体验,提高转化率。,客户关系管理,建立与客户的长期联系,鼓励他们分享文章和评论。,SEO优化,利用关键词策略,提高网站在搜索引擎中的排名,吸引更多潜在用户。,社区建设,创建一个活跃的社区,鼓励用户互动和交流。,技术支持,
相关文章

最新留言