股价创新高!同花顺大股东出手,拟减持
炒股就看金麒麟分析师研报,权威,专业,及时,全面,助您挖掘潜力主题机会!
来源:中国基金报
中国基金报记者 忆山
在股价创下历史新高后,11月8日晚间,同花顺的第三大股东抛出了减持计划。

拟减持不超过268.8万股股份
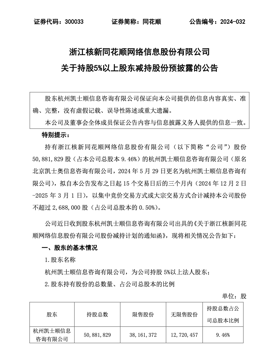
根据同花顺发布的公告,其持股5%以上股东杭州凯士顺信息咨询有限公司(以下简称杭州凯士顺)拟自公告发布之日起15个交易日后的三个月内(2024年12月2日至2025年3月1日),以集中竞价交易方式或大宗交易方式合计减持公司股份不超过268.8万股(占公司总股本的0.50%)。
如果按11月8日收盘价计算,杭州凯士顺此次减持市值约为8.17亿元。
根据公告,杭州凯士顺减持股份来源为公司首次公开发行前股份,减持目的为股东资金需要。
资料显示,杭州凯士顺原名上海凯士奥投资咨询有限公司,2020年4月更名为北京凯士奥信息咨询有限公司,今年2月又改为现名。杭州凯士顺为同花顺的员工持股平台,根据招股书披露,彼时该公司由叶琼玖、王进等共44名自然人持股。
上市前,杭州凯士顺曾承诺,每年转让的股份不超过所持有的同花顺公司股份总数的百分之二十五。
截至今年9月末,杭州凯士顺持有同花顺5088.18万股,占公司总股本的9.46%,为公司第三大股东。
9月24日以来股价上涨近200%
值得关注的是,自9月24日以来,同花顺股价便开始持续上涨,本周(11月4日至11月10日)更是录得两个涨停板,并在11月8日盘中一度触及340.5元的高位,创下历史新高。截至当日收盘每股报303.8元,周涨幅达50.4%,9月24日以来涨幅为196.16%。

业绩方面,今年前三季度,同花顺实现营收23.35亿元,同比下降1.59%;归母净利润为6.51亿元,同比下降15.53%。
对于业绩下降,同花顺曾表示,前三季度,受国内外多种因素的影响,资本市场出现一定程度波动,投资者对金融信息服务需求受到较大程度的影响;同时,公司集中资源对人工智能大模型领域进行投入,尤其在数据采购、数据整理等方面投入有所增加;另外,公司为扩大市场份额,加大销售推广力度,销售费用亦相应有所增加。
此外,基于政策频出利好资本市场发展、第三季度公司经营层面回暖,以及布局AI大模型融合产品等积极因素,近期民生证券、中信建投、申万宏源等多家机构给予同花顺“买入”“增持”“推荐”评级。

相关文章

最新留言