330亿元大手笔投资!燕东微、京东方A出手
炒股就看金麒麟分析师研报,权威,专业,及时,全面,助您挖掘潜力主题机会!
燕东微、京东方等战略投资者纷纷出手了,各方合计近200亿元增资北京电控集成电路制造有限责任公司(以下简称“北电集成”)。
北电集成同时表示,将总投资330亿元建设12英寸集成电路生产线项目。该项目定于2024年开始建设,2025年四季度设备搬入,2026年底实现量产,2030年满产。

各方近200亿元增资北电集成
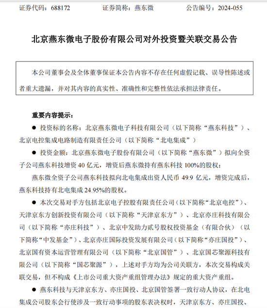
11月16日,燕东微发布公告称,公司拟向全资子公司燕东科技增资40亿元,增资后燕东微持有燕东科技100%的股权。
接着,燕东微通过全资子公司燕东科技拟向北电集成出资49.9亿元,增资完成后,燕东科技持有北电集成24.95%的股权。
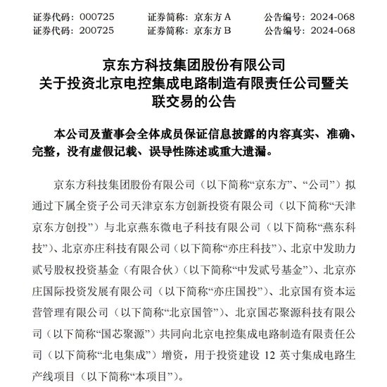
同时对北电集成出资的,还有京东方下属全资子公司天津京东方创新投资有限公司(以下简称“天津京东方”)。

京东方最新公告显示,通过天津京东方向北电集成出资20亿元,增资完成后,天津京东方持有北电集成10%的股权。
实际上,燕东科技、天津京东方、北京亦庄科技有限公司(以下简称“亦庄科技”)、北京中发助力贰号股权投资基金(有限合伙)(以下简称“中发贰号基金”)、北京亦庄国际投资发展有限公司(以下简称“亦庄国投”)、北京国有资本运营管理有限公司(以下简称“北京国管”)、北京国芯聚源科技有限公司(以下简称“国芯聚源”)共同向北电集成增资合计达199.9亿元,全部计入标的公司注册资本。

工商登记显示,北电集成成立于2023年10月,增资前,其注册资本1000万元,由北京电子控股有限责任公司(以下简称“北京电控”)100%控制。
北京电控同时是燕东微控股股东。
增资后,北电集成注册资本达到200亿元,北京电控、天津京东方、燕东科技、亦庄科技、中发贰号基金、亦庄国投、北京国管、国芯聚源分别持有北电集成0.05%、10.00%、24.95%、20.00%、10.00%、12.50%、12.50%、10.00%股权。
燕东微公告称,燕东科技与天津京东方、亦庄国投、北京国管签署一致行动人协议,在北电集成股东会行使涉及一致行动事项的股东表决权时,天津京东方、亦庄国投、北京国管同意按照燕东科技书面通知的表决意见与燕东科技保持一致行动,实现燕东科技控制北电集成,燕东科技合并北电集成报表。
330亿元投建12英寸集成电路生产线项目
公告显示,上述增资款将用于北电集成投资建设12英寸集成电路生产线项目。
根据规划,北电集成将在亦庄开发区搭建28nm-55nmHV/MS/RF-CMOS、PD/FD-SOI等特色工艺平台,建设12英寸集成电路芯片生产线,规划产品主要为显示驱动芯片、数模混合芯片、嵌入式MCU芯片以及基于PD/FD-SOI工艺技术的高速混合电路芯片及特种应用芯片,规划项目产能5万片/月,投资总额330亿元。
330亿元投资中,股东出资200亿元,其余部分由债务融资解决。
据公告,北电集成项目将依托燕东微现有技术基础,通过自主研发与适当引进的方式构建工艺技术平台,引进28nm-55nm基线工艺IP,同时通过特色工艺平台的自主研发,在基线IP基础上形成自主特色IP,搭建支持12英寸集成电路生产线,不断升级技术能力和完善知识产权保护体系。
据测算,该项目2031年达产年收入83.40亿元,项目计算期(2027年至2038年)平均税后利润为6.6亿元左右,销售利润率为9.51%,总投资利润率2.21%。
燕东微表示,预计到2027年我国28nm及以上成熟制程供需缺口将增加到约37万片/月,市场空间较大。北电集成项目产品规划和目标客户明确,显示驱动IC、数模混合芯片、MCU等市场均具有广阔的应用场景,目前北电集成已与多家合作伙伴签订合作意向。
据介绍,北电集成项目基于北京电控以“芯屏”为核心的战略定位,将充分发挥显示产业的需求带动和装备产业的供应保障作用,以京东方等IC市场为牵引,以燕东微8英寸/12英寸集成电路制造能力为基础,辅以北方华创装备及工艺开发能力,构建强大的集成电路产业生态链。
相关文章

最新留言