德宏农商银行揭牌开业!
分类二
2024年11月27日 19:30 108
admin
原标题:一银行揭牌开业!
来源:金融时报
记者:冯瑶 朱立轩
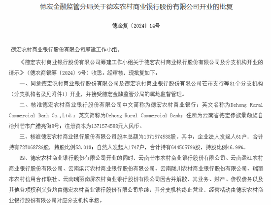
近日,云南第三家州(市)统一法人农商银行——德宏农村商业银行股份有限公司(以下简称“德宏农商银行”)正式揭牌开业。
根据国家金融监督管理总局德宏监管分局关于德宏农商银行开业的批复,德宏农商银行注册资本为1371574588元人民币;核准股本总额为1371574588股,其中,企业法人发起人61户,合计持有727068789股,持股比例53.01%;自然人发起人1747户,合计持有644505799股,持股比例46.99%。
德宏农商银行开业的同时,云南芒市农村商业银行股份有限公司、云南盈江农村商业银行股份有限公司、云南梁河农村商业银行股份有限公司、云南陇川农村商业银行股份有限公司、瑞丽市农村信用合作联社、云南瑞丽南屏农村商业银行股份有限公司因合并解散,其业务、财产、债权债务以及其他各项权利义务均由德宏农商银行承继;其分支机构终止营业,经营活动由德宏农商银行对应分支机构承接。

相关文章

最新留言