小盘股当前的支撑因素有哪些?
【相关阅读】长江证券第二届长牛杯ETF实盘大赛火热报名中,点击链接立即参赛赢好礼!
近期A500指数大热,大家想必都有所了解,A500的特点在于通过“行业均衡”破除了“市值排序”的A股市场传统主流宽基指数体系。具体如下:
上证50:超大盘
沪深300:大盘
中证500:中盘
中证1000:小盘
中证2000:小微盘
然而,片面也不一定是坏事。当大家对市值风格抱有非常鲜明的观点,例如就是看好小盘股的话,也可以考虑采用跟踪中证2000指数的ETF产品作为布局工具。
此外,由于中证2000指数包含2000只成份股,通过数量化方法进行增强的“舞台”比较大,也可以关注一些既有跟踪误差约束、又有增强能力的ETF产品,例如2000增强ETF(159555)。对于指数增强型ETF,大家可以综合对比历史超额业绩表现、流动性、规模、跟踪误差、费率等数据,选择契合自身风险偏好的产品。

图:2000年以来A股小盘风格在两个阶段内长周期占优
(信息来源:中金公司)
历史来看,大小盘风格存在较强的轮动效应,而当前时点,小盘风格约34个月,时间并不长,或许迎来了多重支撑:
(1)宏观经济运行方向。A股市场发展30多年间,我国经济保持了高速发展,因此,在A股市场上市值更大的个股,往往顺应了时代的贝塔、分享了经济高速增长的红利,因而A股大盘风格与经济的相关性比较强。在经济全面复苏阶段,由于大盘股和顺周期行业的重合度较高,地产、基建、银行、食品饮料等行业或将带动大盘风格占优。而在经济弱复苏阶段,小盘股的盈利弹性和想象空间带动小盘风格或有望占优。
截至2024年三季报,在我国经济前三季度GDP增速4.8%,距离全年5%目标仍有距离的背景下,MSCI A股指数整体盈利-1.5%,代表经济基本面仍处于弱复苏阶段,或更利好小盘风格。

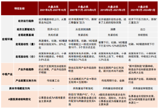
表:A股市场大小盘占优期的特征总结
(信息来源:中金公司)
(2)产业趋势。一方面,国内经济面临转型升级的客观要求;另一方面,新事物的发展是螺旋式上升、曲折式前进的。新技术和新产品往往在组织架构更灵活的小型企业中诞生,因而在产业出现技术性变革或迭代较快的时期,小盘风格占优。
当前时点,生成式AI为代表的产业快速发展,同时不断刺激新应用落地,从基础设施到终端变革,给A股市场产业链上中下游都带来了变革机遇。同时,在外围环境波动和国内升级需要双重驱动下,“新质生产力”成为了重要政策指引,写入多个重要政府工作报告,国内科技产业进入政策“蜜月期”,各类“专精特新”小巨人和行业“隐形冠军”迎来发展机遇期。
(3)投资者结构与资金属性。投资者结构也会对大小盘风格形成影响。如果保险、养老金、公募基金等偏好中长期稳健投资的机构投资者交易更为活跃,则大盘股往往走势占优;如果个人投资者和换手率相对较高的投资机构提供A股主要增量资金,则小盘股或更具优势。

图:A股融资余额情况
(信息来源:东海证券)
高换手率个人和机构投资者的一大观测指标就是融资余额。当前来看,A股923以来行情中,融资余额贡献了重要增量资金,当前时点,融资余额仍然处于高位,或持续为小盘风格带来较强的资金面支撑。
相关产品:2000增强ETF(159555)跟踪中证2000指数,该指数布局全市场中市值排名第1800-3800名的股票,综合反映全市场小市值个股的表现,在市场风险偏好持续提升的背景下,或能展现较强的弹性。
风险提示
尊敬的投资者:投资有风险,投资需谨慎。公开募集证券投资基金(以下简称“基金”)是一种长期投资工具,其主要功能是分散投资,降低投资单一证券所带来的个别风险。基金不同于银行储蓄等能够提供固定收益预期的金融工具,当您购买基金产品时,既可能按持有份额分享基金投资所产生的收益,也可能承担基金投资所带来的损失。
您在做出投资决策之前,请仔细阅读基金合同、基金招募说明书和基金产品资料概要等产品法律文件和本风险揭示书,充分认识基金的风险收益特征和产品特性,认真考虑基金存在的各项风险因素,并根据自身的投资目的、投资期限、投资经验、资产状况等因素充分考虑自身的风险承受能力,在了解产品情况及销售适当性意见的基础上,理性判断并谨慎做出投资决策。根据有关法律法规,银华基金管理股份有限公司做出如下风险揭示:
一、依据投资对象的不同,基金分为股票基金、混合基金、债券基金、货币市场基金、基金中基金、商品基金等不同类型,您投资不同类型的基金将获得不同的收益预期,也将承担不同程度的风险。一般来说,基金的收益预期越高,您承担的风险也越大。
二、基金在投资运作过程中可能面临各种风险,既包括市场风险,也包括基金自身的管理风险、技术风险和合规风险等。巨额赎回风险是开放式基金所特有的一种风险,即当单个开放日基金的净赎回申请超过基金总份额的一定比例(开放式基金为百分之十,定期开放基金为百分之二十,中国证监会规定的特殊产品除外)时,您将可能无法及时赎回申请的全部基金份额,或您赎回的款项可能延缓支付。
三、您应当充分了解基金定期定额投资和零存整取等储蓄方式的区别。定期定额投资是引导投资者进行长期投资、平均投资成本的一种简单易行的投资方式,但并不能规避基金投资所固有的风险,不能保证投资者获得收益,也不是替代储蓄的等效理财方式。
四、特殊类型产品风险揭示:请投资者关注标的指数波动的风险以及ETF(交易型开放式基金)投资的特有风险。本基金将投资港股通标的股票,需承担汇率风险,并面临港股通机制下因投资环境、投资标的、市场制度以及交易规则等差异带来的特有风险。
五、基金管理人承诺以诚实信用、勤勉尽责的原则管理和运用基金资产,但不保证基金一定盈利,也不保证最低收益。基金的过往业绩及其净值高低并不预示其未来业绩表现,基金管理人管理的其他基金的业绩并不构成对基金业绩表现的保证。银华基金管理股份有限公司提醒您基金投资的“买者自负”原则,在做出投资决策后,基金运营状况与基金净值变化引致的投资风险,由您自行负担。基金管理人、基金托管人、基金销售机构及相关机构不对基金投资收益做出任何承诺或保证。
六、以上基金由银华基金依照有关法律法规及约定申请募集,并经中国证券监督管理委员会(以下简称“中国证监会”)许可注册。基金的基金合同、基金招募说明书和基金产品资料概要已通过中国证监会基金电子披露网站【http://eid.csrc.gov.cn/fund/】和基金管理人网站【www.yhfund.com.cn】进行了公开披露。中国证监会对基金的注册,并不表明其对基金的投资价值、市场前景和收益作出实质性判断或保证,也不表明投资于基金没有风险。
相关文章

最新留言