浦发银行:400亿元第二期二级资本债券发行完毕
分类二
2024年12月10日 20:40 73
admin
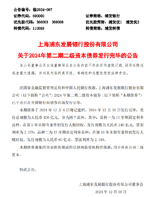
12月10日金融一线消息,浦发银行今日发布公告称,公司2024年第二期二级资本债券已于近日在全国银行间债券市场发行完毕。本期债券于2024年12月6日簿记建档,2024年12月10日发行完毕,发行总规模为人民币400亿元,分为两个品种。其中:品种一为10年期固定利率品种,在第5年末附有条件的发行人赎回权,发行规模为人民币340亿元,票面利率为2.15%;品种二为15年期固定利率品种,在第10年末附有条件的发行人赎回权,发行规模为人民币60亿元,票面利率为2.34%。

相关文章

最新留言