30家实控人变更公司名单曝光!这几只仍处在主升浪上涨行情中
炒股就看金麒麟分析师研报,权威,专业,及时,全面,助您挖掘潜力主题机会!
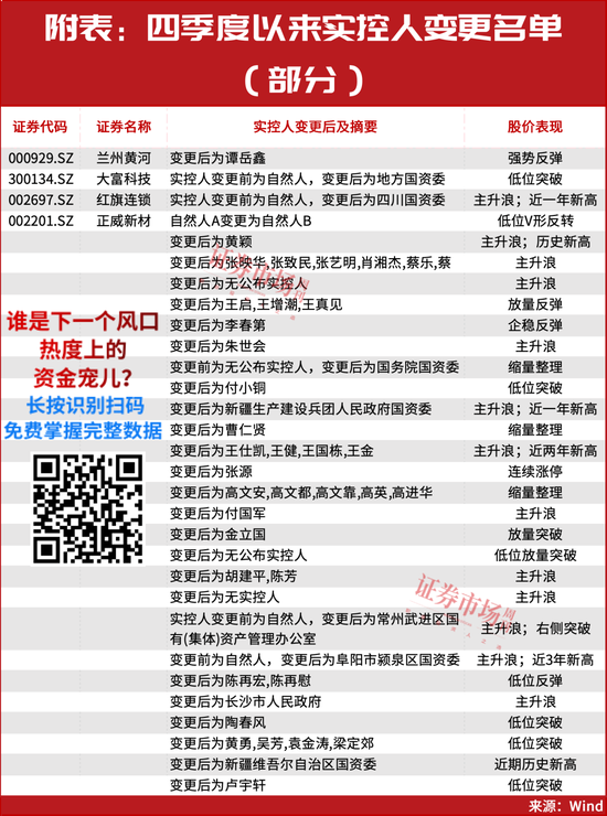
来源:证券市场周刊市场号
文丨水岸
临近年底,在多重概念轮番表现同时,一些“暗线”机会也在上演,比如实控人变更。近期,多家实控人发生变更的公司均受到了市场的密切关注。另外,四季度以来,最新一批公司“剧透”了实控人变更的情况,不少公司股价纷纷迎来强势上涨。
最新一批公司“剧透”实控人变更
多家公司股价迎强势上涨
12月10日~12月11日,华菱精工股价收出了两个涨停板,股价创出今年3月以来的新高。在股价连续上涨背后,华菱精工即有实控人变更这一因素的加持。
据华菱精工12月9日公告表示,拟向上饶巨准启鸣定增募资不超4.53亿元,用于补充流动资金和偿还有息负债。本次发行完成后,公司控股股东由黄业华变更为上饶巨准启鸣,实控人为由黄业华家族变更为郑剑波。
华菱精工主营业务涉及电梯配件、风电制动、光伏支架等。公司股价在此之前即开启了一路较长周期的上涨行情,如8月29日~12月2日期间,公司股价累计上涨了近40%。近期,公司公告宣布签订大单。与众亿汇鑫签署5.16亿元销售合同,将扩大公司系列碳纤维装备产销规模。
回顾来看,历史上实控人变更且获得市场热炒的案例并不少见。实控人变更之所以会获得市场关注,或与多个因素不无关联,如资产注入预期、资源整合、战略规划调整以及业绩改善等。
据进一步统计梳理,近期有多家公司有实控人发生变更的动作,且股价同样出现了强势表现。
再如兰州黄河,公司11月7日公告表示间接控股股东、直接控股股东与由谭岳鑫控制的企业签订框架协议。交易完成后,兰州黄河实控人由杨世江变更为谭岳鑫。
兰州黄河主营业务为啤酒、饮料、麦芽,属于食品饮料行业,在实控人变更消息发布之后,公司股价出现了强势反弹,如公司于11月8日起复牌,股价当天即收出了“一字”涨停。
进一步拉长周期来看,自今年年初以来,公司实控人发生变更的案例即连续不断出现。据不完全统计显示,今年以来,即有近130家公司有实控人变更动作(注,其中部分公司实控人变更但控股权未发生变更),四季度以来有30余家公司的实控人发生了变化。
梳理四季度以来实控人发生变化的公司来看,主要包括以下类型,如自然人与自然人之间的变更;国资与国资之间的变更;自然人变更为国资。另有部分公司变更后成为无实控人状态。
结合二级市场来看,不少实控人发生变更的公司都走出了较长周期的趋势性上涨行情。如一家新零售、跨境电商概念股,公司股价自11月以来即开启了稳步反弹,至今已累计上涨近30%并创近一年新高,目前还处于主升浪上涨行情中(可见图1)。据公司11月11日公告表示,控股股东发生变更,实控人由之前的自然人变更为四川国资委(可见附表)。

进一步梳理,近期还有多家公司发生实控人变更且股价处于主升浪的多头上涨行情中,剔除部分股价表现较弱的公司,共筛选出了30只标的名单(可见附表)。

商业航天、AI等多重概念加持
进一步来看,四季度以来发生实控人变更的公司分布在多个行业,分布相对分散,涉及多个领域,如有色金属、医药生物、通信、食品饮料、石油石化、商贸零售、汽车、建筑材料、计算机、机械设备、电子、传媒等。
与此同时,还涉及多个当下热门概念,如商业航天、AI、人形机器人、跨境电商等。
如商业航天,近期,一家发生实控人变更的玻璃纤维公司即有商业航天概念。据披露显示,该公司实控人近期即发生了变更,由自然人A变为自然人B。在此之前,该公司最新的实控人自然人B即多次通过司法拍卖、集中竞价的形式持续购得公司股票份额,直指控股权。
商业航天是近阶段热度较高一个概念板块,在利好政策等因素加持下,商业航天布局持续落地,这刺激了商业航天相关个股反复表现。据该公司“剧透”为国家航空特种玻纤布定点生产企业。从二级市场来看,公司股价出现低位V形反转,自10月下旬以来即持续震荡走高,至今已累计上涨了35%(见图2、附表)。

再如AI概念,近期AI应用端、AIGC、大模型再获热炒,相关概念股迎来不俗表现,如大富科技,公司为移动通信基站射频器件、射频结构件的提供商,公司股价在近期开启了多轮主升浪行情,如9月23日~10月21日的16个交易日期间,公司股价涨幅实现了翻倍。经过短期调整后,公司股价重返上涨,如12月3日~12月11日期间已累计上涨了超过10%。
据公司此前“剧透”表示,子公司的“Paracraft”平台可以通过AI算法自动生成具备人类相似行为的NPC角色。近期,公司实控人也发生了变更,曾在今年10 月中旬,公司公告表示实控人由自然人变为地方国资委。
(文中提及个股仅作举例分析,不作投资建议。)
相关文章

最新留言