【平安金融|周报】基金互认新规发布,监管体系持续完善
(来源:逸赏金融)
平安观点
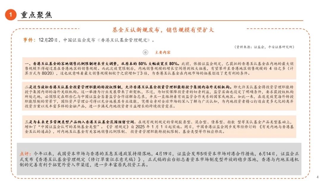
1、基金互认新规发布,销售规模有望扩大。12月20日,中国证监会发布《香港互认基金管理规定》。今年以来,我国资本市场与香港的互惠互通政策持续落地,4月19日,证监会发布5项资本市场对港合作措施,6月14日,证监会正式发布《香港互认基金管理规定(修订草案征求意见稿)》,正式稿的出台标志着资本市场制度型开放的稳步落地,香港与内地互通机制的完善有利于拓宽外资入市渠道,进一步丰富居民投资工具。
2、消费金融行业迎新规,严监管态势明确。12月20日,国家金融监督管理总局修订发布《消费金融公司监管评级办法》。近年来,消费金融行业监管政策频出,本次《评级办法》的修订发布实施,有利于完善消费金融公司风险监管体系,提升分类监管的针对性和有效性,引导消费金融公司坚守专业化消费信贷功能定位,强化风险防控意识,结合今年出台的《消费金融公司管理办法》来看,监管思路逐步细化,监管方向更聚焦于业务本身,更符合年初以来持续提到的“将一切金融活动纳入监管”的思路之中,行业有序发展也将持续性赋能实体经济发展。
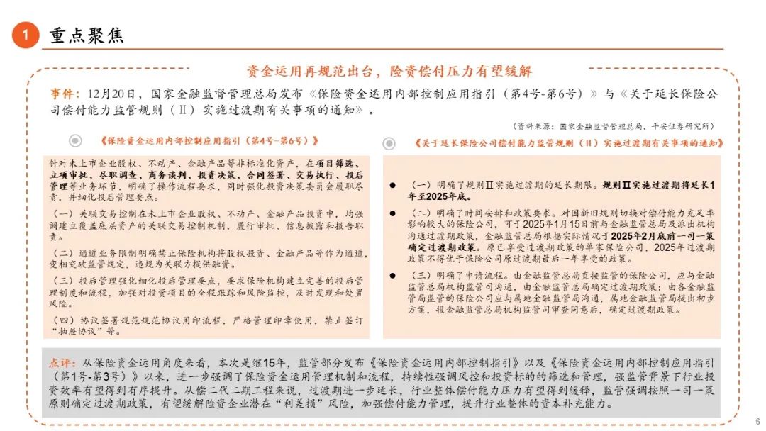
3、资金运用再规范出台,险资偿付压力有望缓解。12月20日,国家金融监督管理总局发布《保险资金运用内部控制应用指引(第4号-第6号)》与《关于延长保险公司偿付能力监管规则(Ⅱ)实施过渡期有关事项的通知》。从保险资金运用角度来看,本次是继15年,监管部分发布《保险资金运用内部控制指引》以及《保险资金运用内部控制应用指引(第1号-第3号)》以来,进一步强调了保险资金运用管理机制和流程,持续性强调风控和投资标的的筛选和管理,强监管背景下行业投资效率有望得到有序提升。从偿二代二期工程来说,过渡期进一步延长,行业整体偿付能力压力有望得到缓释,监管强调按照一司一策原则确定过渡期政策,有望缓解险资企业潜在“利差损”风险,加强偿付能力管理,提升行业整体的资本补充能力。
4、投资建议:(1)银行:站在银行股投资角度,我们继续提示投资者关注银行板块作为高股息标的的配置价值。持续降息以及“资产荒”愈发严重对银行经营负面影响较为显著,但在股票配置层面,无风险利率的持续下行也使得银行基于高股息的类固收配置价值进一步凸显。银行板块近12个月平均股息率相对以10年期国债收益率衡量的无风险利率的溢价水平处于历史高位,且仍在继续走阔,股息吸引力持续提升。板块静态PB仅0.64倍,对应隐含不良率超15%,安全边际充分。
(2)非银:1)保险:利率中枢下行、保险竞品吸引力下降,2024年前三季度A股主要上市险企的净利润与NBV实现较大幅增长。保险股股息率较高、2024全年有望延续负债端改善之势,目前行业估值和持仓仍处底部,看好行业长期配置价值。2)证券:近期市场景气度改善、交投活跃度维持高位,板块从估值到业绩均具备β属性,全面受益。长期看资本市场新一轮改革周期开启,券商仍有较大发展增量空间。当前证券指数(申万II)PB为1.49x,位于过去十年分位点44%。
















评级说明及声明
股票投资评级:
强烈推荐 (预计6个月内,股价表现强于市场表现20%以上)
推 荐 (预计6个月内,股价表现强于市场表现10%至20%之间)
中 性 (预计6个月内,股价表现相对市场表现在±10%之间)
回 避 (预计6个月内,股价表现弱于市场表现10%以上)
行业投资评级:
中 性 (预计6个月内,行业指数表现相对市场表现±5%之间)
公司声明及风险提示:
负责撰写此报告的分析师(一人或多人)就本研究报告确认:本人具有中国证券业协会授予的证券投资咨询执业资格。
平安证券股份有限公司具备证券投资咨询业务资格。本公司研究报告是针对与公司签署服务协议的签约客户的专属研究产品,为该类客户进行投资决策时提供辅助和参考,双方对权利与义务均有严格约定。本公司研究报告仅提供给上述特定客户,并不面向公众发布。未经书面授权刊载或者转发的,本公司将采取维权措施追究其侵权责任。
相关文章

最新留言