因虚列费用等 平安产险陕西分公司与西安中心支公司合计被罚89万元
分类二
2024年12月27日 18:10 91
admin
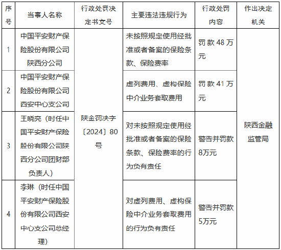
12月27日金融一线消息,国家金融监督管理总局陕西监管局行政处罚信息公开表显示,中国平安财产保险股份有限公司陕西分公司因未按照规定使用经批准或者备案的保险条款、保险费率,被罚款48万元。王晓亮(时任中国平安财产保险股份有限公司陕西分公司团财部负责人) 对上述违法违规事实负有责任,受到警告并被罚款8万元。
中国平安财产保险股份有限公司西安中心支公司因虚列费用、虚构保险中介业务套取费用,被罚款41万元。李琳(时任中国平安财产保险股份有限公司西安中心支公司总经理)对上述违法违规事实负有责任,受到警告并被罚款5万元。

相关文章

最新留言