中信银行大庆分行因贷后管理不到位被罚30万元
分类二
2025年01月03日 17:20 65
admin
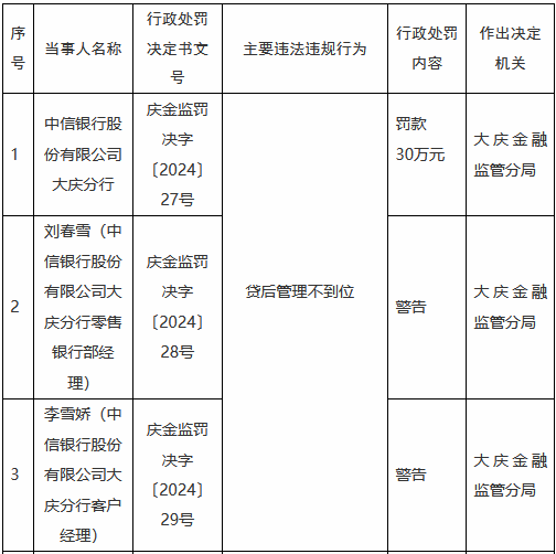
1月3日金融一线消息,国家金融监督管理总局大庆监管分局日前披露的行政处罚信息公开表显示,中信银行股份有限公司大庆分行因贷后管理不到位,被罚款30万元。
刘春雪(中信银行股份有限公司大庆分行零售银行部经理)、李雪娇(中信银行股份有限公司大庆分行客户经理)二人对上述违法违规行为负有责任,受到警告。

相关文章

最新留言