【兴证策略】投资创业板新质生产力龙头——创业板 50 ETF 投资价值分析
炒股就看金麒麟分析师研报,权威,专业,及时,全面,助您挖掘潜力主题机会!
一、创业板50指数成分股中新质生产力相关成分权重更高
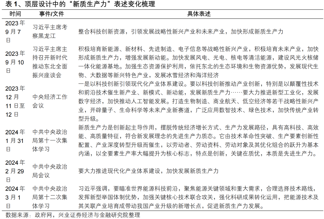
2023年9月,习近平总书记在黑龙江考察时,提出“加快形成新质生产力”。“新质生产力”一词曾出现在《光明日报》2006年登载的文章《梯度推移与区域经济和谐发展》,原文提及“低梯度地区只要有了某些增长极效应极强的新科学技术及其产业造成的产业转换升级,在一些领域实现从旧质生产力转化为新质生产力的飞跃,就有可能带动整个经济起飞”,将新质生产力与“新科学技术”和“产业转换升级”相联系。而在2023年9月7日,习近平总书记在考察黑龙江时,提出“整合科技创新资源,引领发展战略性新兴产业和未来产业,加快形成新质生产力”。习近平总书记首次提出“加快形成新质生产力”,并将其与“战略性新兴产业”和“未来产业”结合起来。

自2023年中央经济工作会议以来,“加快发展新质生产力”被密集提及。2023年中央经济工作会议上,习近平总书记提出“以科技创新推动产业创新,特别是以颠覆性技术和前沿技术催生新产业、新模式、新动能,发展新质生产力”,前缀从“加快形成”到“发展”。而在2024年1月31日的政治局第十一次集体学习时,习近平总书记再强调“加快发展新质生产力”,表述变为“加快发展”。《2024年政府工作报告》又强调“大力推进现代化产业体系建设,加快发展新质生产力”,政策支持确定性或进一步加码。
根据共产党员网中《新质生产力的内涵特征和发展重点》表述,“新质生产力代表先进生产力的演进方向,是由技术革命性突破、生产要素创新性配置、产业深度转型升级而催生的先进生产力质态。”“生产工具的科技属性强弱是辨别新质生产力和传统生产力的显著标志。新一代信息技术、先进制造技术、新材料技术等融合应用,孕育出一大批更智能、更高效、更低碳、更安全的新型生产工具”。基于这些论述,下面我们重点分析创业板50指数成份股中的新质生产力相关成分占比。
如下图所示,我们统计了截至2024年末创业板综、创业板指和创业板50指数申万二级行业权重占比,结果显示创业板50在电池、证券、通信设备、光伏设备、IT服务、医疗服务、自动化设备、半导体等行业有更高的权重占比,在我们统计的新质生产力行业权重占比来看,创业板综占比为42%,创业板指占比为55%,而创业板50指数则是62%,这显示出创业板50指数有更高的新质生产力权重占比。

二、从市值变迁过程来看创业板50龙头占比更高
如下图所示,我们统计了2015年以来,创业板市值排名前5、前10、前20、前50和前100个股总市值在全创业板市值占比,结果显示市值排名前100个股(top100)市值占比在50%左右,排名前50个股(top50)市值占比在40%左右,排名前20个股(top20)市值占比在30%左右,排名前10个股(top10)市值占比在20%左右。由此来看,随着2018年创业板市值从3.93万亿元到2021年接近14万亿元过程中,创业板市值排名前100和前50的个股市值占比持续提升,而且在2021年到2024年期间,创业板市值相对平稳过程中,创业板市值排名前100和前50的个股市值占比仍然维持相对高位水平。

前文我们对2015年以来创业板市值占比研究发现创业板头部龙头公司有相对稳定增长的市值占比,为了观察指数层面是否也有这一特征,我们对比分析创业板指和创业板50指数前5大和前10大成分股权重占比情况。如下图所示,相比创业板指,创业板50指数前5大和前10大成分股权重占比更高。如下图所示,创业板50指数前5大成分股权重和创业板前10大成分股权重大致相当,2024年创业板50前10大成分股权重超过66%,显著高于创业板指前10大52.5%的占比。

三、从政策支持新能源车产业发展来看,未来政策有望继续支持新质生产力龙头企业做大做强
在中共中央政治局会议第十一次集体学习中,习近平总书记阐述了“新质生产力”的含义,并提出了催生“新质生产力”的三大要素。习近平总书记提出,“新质生产力是创新起主导作用,摆脱传统经济增长方式、生产力发展路径,具有高科技、高效能、高质量特征,符合新发展理念的先进生产力质态”。再度强调了“创新”的主导作用。在阐述含义后,习近平总书记进一步提出“新质生产力”由“技术革命性突破、生产要素创新性配置、产业深度转型升级”而催生。

催生“新质生产力”的三大要素,或对应新产业从技术突破到产业化,再到转型升级的演化路径。首先,“技术革命性突破”要求“必须加强科技创新特别是原创性、颠覆性科技创新”,即新产业的核心技术奠基及突破过程;其次,“生产要素创新性配置”或对应“要及时将科技创新成果应用到具体产业和产业链上”,对应新产业的产业化落地过程;最后,在产业化后,行业步入“深度转型升级”,包含传统产业转型、新兴产业壮大及未来产业培育等,行业的辐射带动作用也不断扩大,体现了“新质生产力”的增长极效应。
我们以新能源车为例,进一步说明 “技术革命性突破、生产要素创新性配置、产业深度转型升级”三大要素如何催生“新质生产力”,并且,“新质生产力”也能够为股市行情赋能,为投资者创造获取超额收益的机会。
首先是“技术革命性突破”阶段(2009年前)。在20世纪,高能量密度锂离子蓄电池、锂离子电容器等发明,以及乘用车电动化技术的开发和利用等成为新能源车发展的重要技术界碑。而在我国,新能源车先后在1992年和2000年分别被列入国家重大产业工程项目和国家“863”计划,借助新型举国体制,着力推动我国新能源车技术发展。尤其是在“863”计划后,我国新能源车产业形成了“三纵”、“三横”的研发格局,为后续的产业化打下技术基础。

其次是“生产要素创新性配置”的产业化阶段(2009年至2018年)。在政策催动下,新能源车经历了蓬勃发展期和去芜存菁的供给侧改革阶段,产业化进程持续推进。2009年至2016年间,在试点示范、财政补贴、税收优惠、基础设施建设等政策推动下,新能源车快速发展。而从2016年起,政策转向规范,以骗补核查为先声,补贴退坡和双积分政策再接力。尽管行业一时受到“转型期阵痛”的压制,但规范化也引导了行业的高质量发展,比亚迪等具备技术优势的创新车企,反而在行业洗牌期加速取得规模优势。


“深度转型升级”时期(2019年至今)。这一期间在双碳大趋势的驱动下,中美欧新能源车产业革命全球共振,而在中国,新能源车产业也步入深度转型升级期。一是有传统燃油车企向新能源车转型(传统产业转型升级),如上汽集团、长安汽车、北汽集团等;二是造车新势力的持续壮大(新兴产业发展壮大),如蔚来、小鹏、理想等入局;三是人工智能、大数据等多种变革性技术与新能源车的交汇,如智能网联技术与电动化技术的融合共生(未来产业的培育趋势)。在这一时期,新能源车充分体现了新质生产力的先进性,既被动力电池、电机电控、自动驾驶、新材料等新技术赋能发展,又为新技术的研发与应用提供了动力与空间。同时,新能源车也体现了“新质生产力本身就是绿色生产力”,将为实现“双碳”和能源安全作出贡献。
而从新能源汽车指数的走势来看,“新质生产力”在产业化阶段与深度转型升级阶段,也给投资者创造了获得超额收益的机会。在2009年至2018年间的产业化阶段,尽管受到2016-2018年行业洗牌期的压制,新能源车指数有所回调。但在政策鼓励新能源车大规模推广应用、行业步入蓬勃发展期时,新能源车指数仍然能够获得较为亮眼的超额收益。以2012/12/07-2015/12/31期间为例,新能源汽车指数上涨382.7%,万得全A上涨150.1%,大幅跑赢大盘,体现了“新质生产力”在产业化进程对市场行情的催化作用。在深度转型升级阶段,在前期产业化的基础上,随着新能源车产业革命趋势得到确认,新能源车渗透率加速提升叠加产业链上中下游辐射带动作用的不断增强,新能源车指数加速上涨。总体来看,2019年截至2024年3月15日,新能源汽车指数涨幅为83.0%,万得全A涨幅为38.7%,“新质生产力”长期为指数上涨赋能。


从上述政策支持新能源车产业发展来看,未来政策有望继续支持新质生产力龙头企业做大做强。
四、以创业板50和创业板指为代表的创业板宽基产品有望持续受益于股票ETF高增长根据兴证策略2025年年度策略报告《强市场,新逻辑——2025年市场展望》数据显示,ETF作为近年来最重要的增量资金之一,2025年有望继续贡献主要增量,预计净流入超6500亿元。ETF是2024年A股市场最重要的增量资金之一,2024年以来累计净流入超9600亿元,持股规模持续创新高。展望2025年,随着ETF产品矩阵扩容、发行惯性延续,保守假设明年份额变化略低于近两年平均水平,即增加约4000亿份,平均净值涨幅约为5%,对应净流入规模将超过6500亿元。


从结构上来看,我们把股票ETF区分为宽基ETF和主题ETF,2023年和2024年主要是净流入宽基ETF。宽基ETF规模的快速扩张,反映出投资者对整体市场低估值优势的认可,同时为中长期资金提供了较合适的资产配置工具。

如上图所示,2023年以来资金同样持续净流入创业板指和创业板50指数ETF。2024年4月新“国九条”中明确提出,建立ETF快速审批通道,9月24日央行首次创设了支持资本市场的结构性货币政策工具等政策密集出台,推动指数ETF产品继续快速发展。往后看,ETF产品矩阵扩容、发行惯性延续,预计2025年将继续维持净流入格局。
五、创业板50指数风格归因:真成长底色凸显除了前文第二节我们分析了创业板50指数的市值特征之外,如下图所示,我们也分析了创业板50指数和创业板指收益增长的风格归因。2019年之前创业板50指数的估值和业绩波动较大,估值是贡献创业板50指数收益增长的主要因素,但是在2020年以来创业板50指数盈利对估值收益贡献度越来越大。因此未来盈利和估值共振有望促使创业板50指数走得更远。

我们也对比了创业板50指数和创业板指的归母净利润增速和ROE水平,如下图所示,从2018年以来的财务数据显示,相比创业板指,在半数以上的季度数据维度上,创业板50指数有相对更高的归母净利润增速和ROE水平。


六、创业板50指数ETF投资价值分析
1. 产品管理人华泰柏瑞基金管理有限公司是一家中外合资基金管理公司,公司股东为华泰证券股份有限公司、柏瑞投资有限责任公司、苏州新区高新技术产业股份有限公司。公司于2004年11月18日正式成立,现注册资本人民币2亿元,总部位于上海,下设北京和深圳分公司。公司经营范围包括基金管理业务、发起设立基金及中国证监会批准的其他业务。2. 基金产品介绍
华泰柏瑞创业板50交易型开放式指数证券投资基金(159383),主要投资于标的指数为创业板50指数,本基金投资标的指数成份股及备选成份股(均含存托凭证)的比例不低于基金资产净值的90%,且不低于非现金基金资产的80%。为投资者提供了跟踪配置创业板新质生产力龙头的投资利器。
华泰柏瑞创业板50交易型开放式指数证券投资基金由谭弘翔先生管理,谭弘翔先生是美国伊利诺伊大学厄巴纳香槟分校金融工程专业硕士。曾任上海证券交易所产品创新中心基金业务部经理。2020年7月加入华泰柏瑞基金,现任指数投资部副总监,基金经理。
宏观政策超预期波动,政策落地或不及预期等。
证券研究报告:《投资创业板新质生产力龙头——创业板 50 ETF 投资价值分析》
对外发布时间:2025年1月4日
报告发布机构:兴业证券股份有限公司(已获中国证监会许可(金麒麟分析师)的证券投资咨询业务资格)
本报告分析师 :
张勋(金麒麟分析师) SAC执业证书编号:S0190520070004
网站SEO建设,选择行者SEO,让您的网站脱颖而出!
下一篇太原网站SEO找行者SEO,太原网站SEO: 如何找到合适的行者进行SEO优化?,太原网站 SEO,如何找到合适的行者进行SEO优化?
相关文章

最新留言