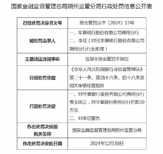
华夏银行朔州分行被罚30万元:因信用卡资金管控不到位
分类二
2025年01月06日 11:50 85
admin
1月6日金融一线消息,国家金融监督管理总局朔州监管分局行政处罚信息公开表显示,华夏银行股份有限公司朔州分行因信用卡资金管控不到位,被责令改正并罚款30万元。
李某(时任华夏银行股份有限公司朔州分行行长助理)被警告。

上一篇
探索捕鱼游戏206913的魅力与奥秘
下一篇在当前竞争激烈的互联网世界中,一个优秀且富有竞争力的网站不仅需要拥有独特的设计和出色的用户体验,更需要具有良好的搜索引擎优化(SEO)。以下是关于如何提高网站SEO的一个小建议。,提升网站SEO,一份实用指南,打造卓越网站,SEO优化的小技巧与实用指南
相关文章

最新留言