浙商银行:股东横店集团拟减持不超1%公司股份
分类二
2025年01月21日 22:00 61
admin
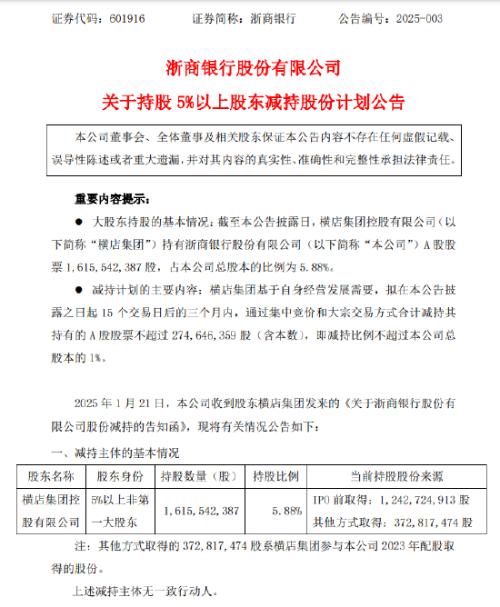
1月21日金融一线消息,浙商银行晚间公告,持有公司5.88%股份的横店集团控股有限公司(简称“横店集团”)基于自身经营发展需要,拟在本公告披露之日起15个交易日后的三个月内,通过集中竞价和大宗交易方式合计减持其持有的A股股票不超过2.75亿股(含本数),即减持比例不超过本公司总股本的1%。

相关文章

最新留言