四通股份2024年业绩预亏,营收低于3亿元可能被实施ST
分类二
2025年01月22日 02:30 58
admin
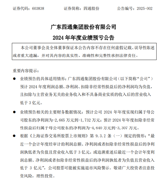
1月21日晚间,四通股份发布了《2024年年度业绩预亏公告》和《关于公司股票可能被实施退市风险警示的风险提示公告》。据初步测算,预计2024年年度实现利润总额为-2,498万元到-1,665万元,营业收入为24,000万元到29,200万元,扣除与主营业务无关的业务收入和不具备商业实质的收入后的营业收入为23,920万元到29,100万元,低于3亿元。根据相关规定,公司股票将可能被实施退市风险警示。
上年同期公司实现利润总额-3,637.04万元,营业收入18,580.50万元。尽管2024年仍预亏,但与2023年相比亏损幅度有所收窄,公司业绩有所改善。

四通股份在公告中表示,报告期内市场需求有所回暖,公司业务订单回升,产品销售收入有所增加,销售毛利水平有所上升,但整体尚未达到预期效果。尽管公司采取了多项措施提升经营业绩,但由于市场竞争激烈和宏观经济环境的影响,公司未能实现扭亏为盈。
公告提示,如经审计的财务数据触及上述营收不足3亿元的标准,公司股票将于2024年年度报告披露日起开始停牌。上交所将根据实际情况对公司股票实施退市风险警示。
盘面上,截至A股今日收盘,四通股份跌2.02%,股价报5.82元,市值18.62亿元。值得注意的是,昨日开盘后,四通股份迅速拉升涨停。

相关文章

最新留言