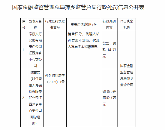
泰康人寿江西萍乡中心支公司被罚14万元:销售误导、代理人培训管理不到位、代理人发布不实招聘信息
分类二
2025年01月28日 01:50 60
admin
1月27日金融一线消息,国家金融监督管理总局萍乡监管分局行政处罚信息公开表显示,泰康人寿保险有限责任公司江西萍乡中心支公司因销售误导、代理人培训管理不到位、代理人发布不实招聘信息,被警告并罚款14万元。
陈吉文(时任泰康人寿保险有限责任公司江西萍乡中心支公司副总经理)对泰康人寿保险有限责任公司江西萍乡中心支公司销售误导、代理人培训管理不到位、代理人发布不实招聘信息负有责任,被警告并罚款3万元。

相关文章

最新留言