AI会取代百万保险代理人吗?请看deepseek如何做保险规划!
分类二
2025年02月05日 20:30 55
admin
来源:保险一哥
AI会取代百万保险代理人吗
这个现在还不好说
请先看下面的两个例子
一定要看到最后
AI的能力,细思极恐
①
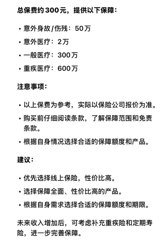
每年300元预算
为刚毕业的大学生做个保险规划
今天仍然用deepseek做规划


不仅给到方案建议
还推荐了具体产品
懂行的伙伴们
看看这个推荐如何
再看个更复杂的
②
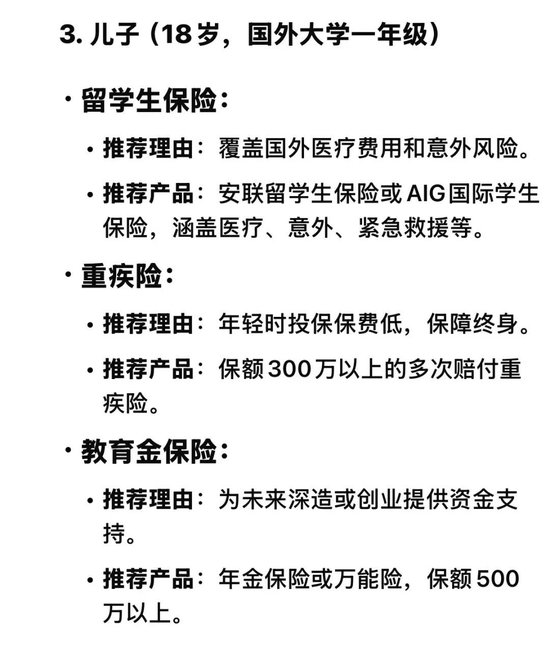
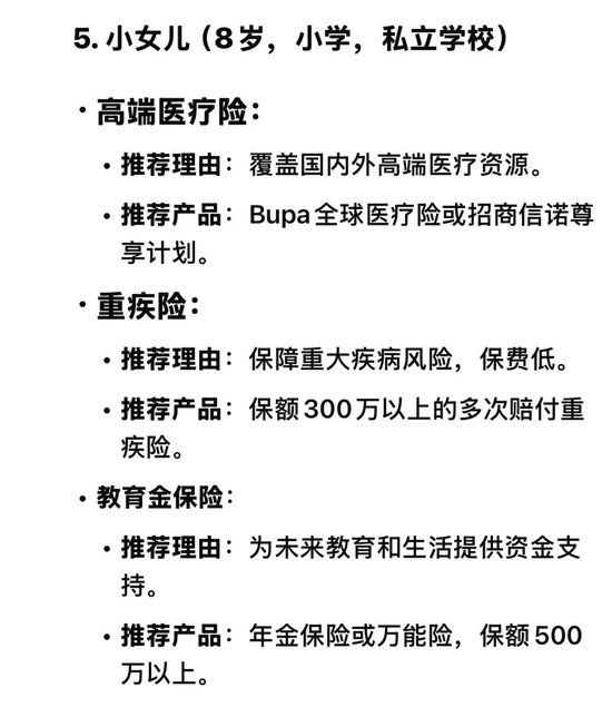
为富豪家做个保险规划
一家5口
土豪人家
做全家的保险规划








这个家庭的需求比较复杂
但deepseek仍然给了方案
有的甚至到具体产品
大家来评价一下
③
未来如何与AI共处
通过两个案例
无论一线销售人员
还是公司的管理人员
我想多少应该会有所触动
AI是否会取代代理人
这个我们今天不做回答
我们更应该考虑的是
未来如何与AI共处
保险公司如何用好AI
保险代理人如何用好AI
今天开工大吉
希望都有更好明天
相关文章

最新留言