茅台大动作,出资10亿回购股份!市场反馈积极但二股东却悄悄减持
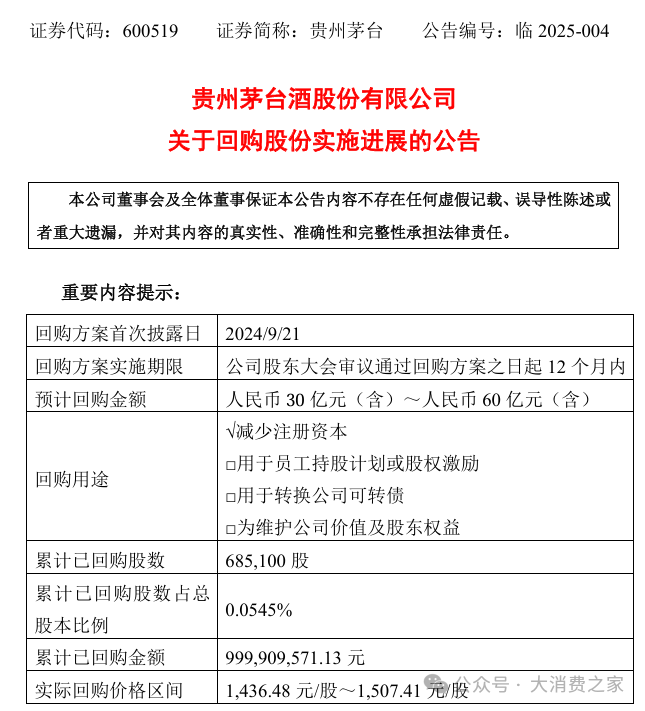
2月6日晚间,贵州茅台发布了一份公告,披露了其回购公司股份的最新情况。根据公告内容,2025年1月,贵州茅台已累计回购了68.51万股股份,占公司总股本的0.0545%。此次回购过程中,公司累计支付的金额接近10亿元人民币。

按照公告内容,此次回购股份,贵州茅台主要是为了减少注册资本,进而优化公司的资本结构,并维护公司价值和股东权益。此外,随着股本的减少,公司的每股收益(EPS)和净资产收益率(ROE)也有望得到提升,而回购行为本身可以被视为公司管理层对当前股价的一种信心表达。值得关注的是,这是贵州茅台自上市以来的首次回购行为,这一举措背后又蕴含着怎样的深意呢?
回购背后有现金流做支撑,2024中期分红金额超300亿
从整个回购方案来看,公司计划使用30亿元至60亿元自有资金,通过集中竞价交易方式回购股份,而这一举措说明贵州茅台具备充足的现金流和强大的财务实力来支持此次回购计划的实施。
根据企业会计准则,股份回购是一种筹资活动,它涉及公司的资本结构变化,即减少了流通在外的普通股数量。而在现金流量表中,股票回购支出的现金也通常会记录在“支付其他与筹资活动有关的现金”项目中。
进行此次股份回购,可能会减少贵州茅台筹资活动现金流量净额。然而,据大消费之家梳理,贵州茅台在2019-2023年期间的筹资活动产生的现金流净额均为负值,对应数值分别为-192.84亿元、-241.28亿元、-265.64亿元、-574.25亿元和-588.89亿元,2024年前三季度同样为负。
筹资活动现金流为负并不一定意味着企业财务状况不佳,因为这或表明其背后在优化财务结构、偿还到期债务及正在进行股份回购操作等。然而,筹资活动现金流持续为负,或反映企业可能面临一定的资金分配压力,后续或需关注其资金使用效率和未来的资金规划。

好在贵州茅台的经营活动现金流保持在一个健康水平,这在一定程度上缓解了其在资金使用配置上的潜在风险。根据Wind数据,2019-2023年,贵州茅台的经营活动现金流净额分别为452.11亿元、516.69亿元、640.29亿元、366.99亿元和665.93亿元。2024年上半年,其经营活动产生的现金流量净额也高达366.22亿元。

此外,根据贵州茅台2025年1月3日发布的年度生产经营情况公告,公司预计2024年全年实现营业总收入约1738亿元,同比增长约15.44%;预计实现归母净利润约857亿元,同比增长约14.67%。
贵州茅台计划使用30亿至60亿元自有资金开展股权回购,这一规模在其雄厚的资金实力背景下占比显得相对较小。不过,贵州茅台公司似乎更喜欢通过直接分红回报投资者,2024年11月9日,贵州茅台披露公告,拟实施2024年中期利润分配方案。贵州茅台拟向全体股东每股派发现金红利23.882元(含税),而公司此前总股本稳定为12.56亿股,据此计算,此次合计拟派发现金红利超过300亿元(含税)。
此外,贵州茅台此前还发布了《2024-2026年度现金分红回报规划》,2024至2026年度,公司每年度分配的现金红利总额不低于当年实现归母净利润的75%,原则上每年度进行两次分红。
对于贵州茅台来说,无论是回购股份还是进行现金分红,都被视为公司对自身未来长期发展充满信心的积极信号。然而,面对这些举措,市场上的各类投资者却有着不同的反馈。
股价涨达13%、市场反馈积极,二股东悄悄减持
回顾贵州茅台的近年来的股价走势发现,整体波动较为明显。2021年2月,其股价曾一度触及2465.23元/股的高点。然而,此后股价经历了多轮震荡,最低曾跌至不足1300元的位置。从年度表现来看,2023年贵州茅台股价涨幅为2.65%,但2024年股价出现8.46%的跌幅,而2025年开年以来,股价同样出现了7.29%的跌幅。
而2024年9月23日作为贵州茅台回购计划公布后的首个交易日,当日股价曾高开后回落,尾盘下跌0.19%。然而,从2024年9月23日到2025年2月6日,贵州茅台的股价区间涨幅达到13.53%。尽管在前期市场对该回购动作的反应相对平淡,但长期来看市场反馈仍呈现出一定的积极态势。

截至2024年三季度末,贵州茅台的股东总数达到20.16万户,相较于2023年同期及年末均有所增加,这一变化或表明投资者对持有贵州茅台股票持有较为积极的态度。
然而,自贵州茅台宣布回购股份以来,其第二大股东香港中央结算有限公司的持股情况出现了变化。数据显示,截至2024年11月18日,香港中央结算有限公司持有贵州茅台8103.90万股,较前值减少了579.23万股,减持比例为6.67%。对于二股东的减持行为,贵州茅台并未发布相关公告予以说明,这或在一定程度上引发市场的关注和猜测。而在2024年三季度末,其持股数量为8683.13万股,较2024半年报时还曾有大幅增持情况。

截至2024年9月30日,持有贵州茅台的机构总数为1258家,较半年报末减少668家。机构合计持仓市值达到1.691万亿元,占流通股比例为77.01%,较半年报时有所提升。然而,根据东方财富网数据,截至2024年12月31日,机构持股数量也出现了较大幅度的下滑。由于贵州茅台尚未发布2024年年报,该数据的真实性仍有待进一步验证。

不过,有一点可以肯定的是,贵州茅台似乎一直是机构投资者的宠儿。据证券时报网2月6日报道,2025年以来A股市场中,共有67家机构进行了2030次评级,涉及788家上市公司获得了“积极型”评级,而在这其中,贵州茅台的关注度最高。
对于贵州茅台而言,此次回购股份除了优化资本结构外,也为后续市值管理提供了一定的价值。而2025年以来,贵州茅台在机构评级中同样备受关注。不过,机构的关注能否转化为实际的持仓行为,进而提升其持股占比,仍需市场进一步观察。
相关文章

最新留言