丽江机场回应工作人员撕毁旅客登机牌:严肃处理涉事员工
分类二
2025年02月10日 09:50 58
admin
2月9日晚,云南丽江机场发布关于旅客孙先生反映问题的处理情况说明:
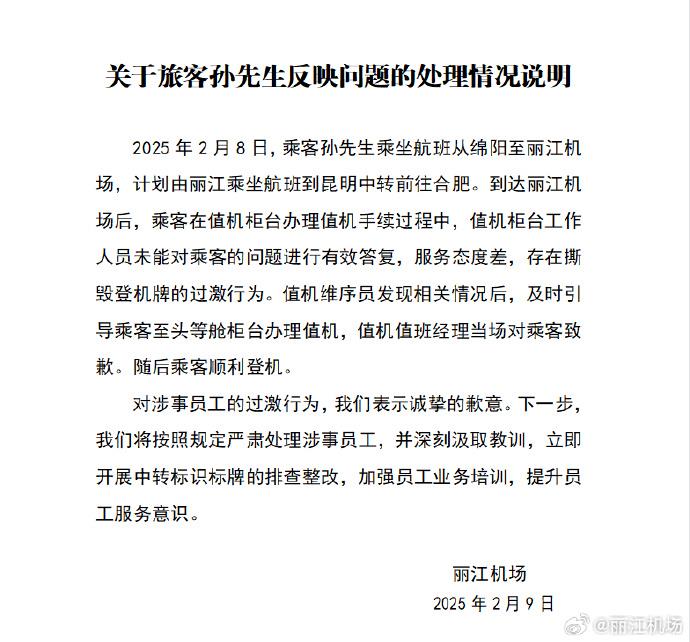
2025年2月8日,乘客孙先生乘坐航班从绵阳至丽江机场,计划由丽江乘坐航班到昆明中转前往合肥。
到达丽江机场后,乘客在值机柜台办理值机手续过程中,值机柜台工作人员未能对乘客的问题进行有效答复,服务态度差,存在撕毁登机牌的过激行为。
值机维序员发现相关情况后,及时引导乘客至头等舱柜台办理值机,值机值班经理当场对乘客致歉。随后乘客顺利登机。
对涉事员工的过激行为,我们表示诚挚的歉意。下一步,我们将按照规定严肃处理涉事员工,并深刻汲取教训,立即开展中转标识标牌的排查整改,加强员工业务培训,提升员工服务意识。

相关文章

最新留言