房产新标准来了!“日光盘”暴增至“好房子”标准提升!

当房地产步入“品质居住”时代,“好房子”的相关标准正渐渐明晰。
2月13日消息显示,北京市规划和自然资源委员会印发了《北京市平原多点地区“好房子”规划管理相关技术要点(试行)》,推动“好房子”规划建设相关工作。
从文件内容看,北京本次优化提及较多内容,涉及阳台、架空层、风雨连廊、共享公共空间、跨城市支路空间利用、建筑高度、建筑立面品质等,适用范围为顺义、大兴、亦庄、昌平、房山等平原多点地区。
上海易居房地产研究院副院长严跃进表示,北京作为首都,好房子的建设标准是全国标杆,2025年各地相关工作有望提速,助力今年房地产市场向好发展。
北京“好房子”新标准发布
为推动住房供给侧改革,满足群众多样化的居住生活需要,近日北京方面印发《北京市平原多点地区“好房子”规划管理相关技术要点(试行)》 (简称《技术要点》)。
该文件是在此前《北京市高品质商品住宅设计导则(试行)》的基础上,总结“好房子”试点工作经验做法,配合平原多点地区土地供应,进而制定出来的。
为丰富居住空间形式,《技术要点》提出可增加封闭或开敞阳台,部分面积不计入容积率,允许套内面积较大的住宅在起居室设置一定比例面积的挑空空间。
具体而言,为满足居民休憩、晾晒等多样化需求,可按需设置封闭或开敞阳台,每户阳台水平投影面积不大于套内建筑面积的10%,进深不大于1.8 米。
“过去几年,由于限价等因素影响,很多小区把‘不实用’、影响得房率的阳台尽量做小,虽然减轻了房价压力,但客观上降低了居住舒适度。”严跃进表示,自去年以来,关于阳台的设置,是各地好房子建设的优先设置内容。
同时,套内建筑面积超过140平方米的住宅,可在起居室(厅)设置1处挑空空间。挑空部分不大于两层层高,水平投影面积不超过住宅套内建筑面积的25%且不大于50平方米的,按水平投影面积计算容积率,超出部分按2倍计算容积率。
此外,新规提及的优化角度,还包括在小区场地内设置风雨连廊、增配邻里共享公共空间、建筑高度局部弹性管控、鼓励提升建筑立面品质等多个层面。
“本次北京提及的好房子内容丰富,涉及八个重要要点,主要指规划建设层面。对购房者来说,好房子的规划建设,后续会实实在在感受到。”严跃进表示,新标准客观上有助于住宅小区品质提升,有助于北京房地产市场向好发展。
据悉,以上意见适用范围为顺义、大兴、亦庄、昌平、房山等平原多点地区,城市副中心(通州区)可参照执行。近期已批项目,可参照此要点修改完善。
北京市规划自然资源委表示,《技术要点》将进一步统一平原多点各区审批标准和管理尺度,正向引导各区住宅项目高效审批,更好服务平原多点地区高质量发展。最终目标是以住房品质提升推动住房供给侧改革,满足多样化居住需求。
“好房子”规划建设,是今年北京住建工作的重点之一。在北京市第十六届人民代表大会第三次会议上,北京市市长殷勇向大会报告政府工作,在2025年房地产工作安排方面,同样提及了满足住房需求、保障+市场、好房子等关键词,称要建设适应群众高品质生活的“好房子”,构建房地产发展新模式。
“日光盘”背后的居住需求
经过二十余年高速发展的“草莽时代”,房地产正向精耕细作的品质时代迈进。虽然“品质居住”的真正到来需要时间,但购房者已开始作出自己的选择。
过去的2024年,房地产市场整体处于调整阶段,但是在一二线城市核心区域,仍然出现了多个“日光盘”。据中指研究院梳理,典型的“日光盘”项目有以下特点:位于核心城市核心区域、属于高端改善产品、高性价比。
该研究院称,去年全国的“日光盘”项目,多数集中于一二线热点城市核心区域,比如深圳、上海、北京、广州等重点城市。核心城市高端改善需求韧性较强,去年的“日光盘”项目均是高端改善类项目,产品力较高。
同时,“日光盘”项目在得房率和户型设计等方面,普遍存在很大的优势,折合下来,售价低于周边同类型二手房的价格,也因此得到了购房者青睐。
中指研究院表示,“日光盘”现象的频频出现,说明随着消费者对居住品质的要求不断提高、房企加大对“好房子”建设的投入,在当前供过于求的市场下,产品力高的项目可以吸引更多潜在买家,更容易实现资金快速回笼。
为助力实现多样化的居住需求,2024年以来,全国多地对住宅设计、建筑工程容积率计算规范等进行调整优化,从总体布局、公共空间、建筑立面、户型设计等多个方面,全方位提升住宅的居住品质,打造消费者需要的好房子。
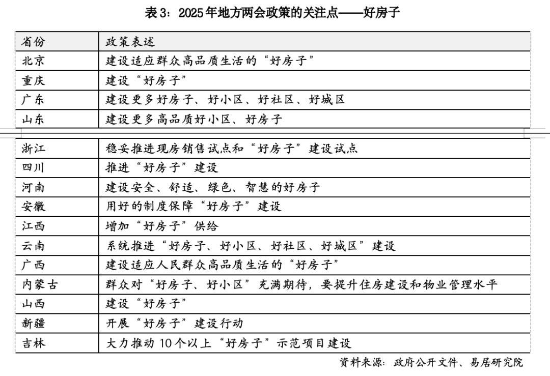
在年初召开的地方两会上,“好房子”也成为了各地报告的重点关键词。

易居研究院表示,在全国31份地方政府工作报告中,至少有15个省份的文件直接提及“好房子”的内容,涉及“好房子”的建设要求、制度保障、示范项目建设等,为2025年“好房子”建设等提供了非常明确的指导。
“各省份的房地产政策表述,充分显示出对于今年持续用力推动房地产市场止跌回稳的决心很大,将更好促进房地产市场的平稳健康发展。”该研究院称。
(转自:建材大数据)
相关文章

最新留言