股债怎么配 | 本次民企座谈会,哪些核心信息不容错过?
就在这周一(2月17日),国家召开了‘民营企业座谈会’,一时间市场增加了对相关企业、行业的讨论热度,也有一些投资者回忆起2018年时具有深远意义的那次‘民营企业座谈会’。
本期《股债怎么配》,我们就跟大家梳理一下本次座谈会的核心内容,帮助大家更好地理解会议可能对我们未来投资产生的影响。
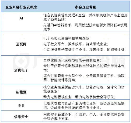
民营企业座谈会的覆盖行业
首先,本次座谈会参会的民营企业都核心覆盖了哪些行业?

来源:广发基金
从整体行业分布来看,本次座谈会最主要涉及的还是TMT行业,细分方向包含了互联网应用、AI、机器人、半导体、消费电子等;其次是新能源行业,主要包括了电池和汽车两个领域的龙头公司。
除此之外,值得注意的是,有两家与农业、食品相关的公司也参会了。
所以,从整体来看,本次会议覆盖的行业范围还是非常宽的,和国家之前持续引导的战略方向也非常一致。
本次民企座谈会相比上次都有哪些变化
实际上,类似本次的民营企业家座谈会,2018年11月也有召开过一次。可能有小伙伴会问了,这次所覆盖的行业方向,跟2018年的方向,有什么不同吗?
为了解答这个问题,我们可以从两个角度来分析:
从下图中可以看到,本次出席行业的高科技含量大大提升;公司中,也出现了更多“家喻户晓”的龙头公司,有一定的偏向于应用端的趋势。

来源:广发基金
两次会议核心内容有何区别
从两次会议的通稿对比中,我们也可以更加明显地感受到这次会议的整体引导方向。
一方面,两次会议都充分肯定了民营企业在国民经济发展中的重要性,明确指出了民营企业在实现中华民族伟大复兴过程中具有不可替代的作用。
另一方面,两次座谈会的具体引导方向还是存在些许不同。在本次座谈会中,着重强调了“促升级”的重要性,希望民营企业坚定地走高质量发展之路,积极推动科技创新、培育新质生产力,建设现代化产业体系。
而在具体的政策实施方面,本次也新增了解决拖欠民营企业账款、强化执法监督、集中整治乱收费、乱罚款等问题,希望从多个角度综合提振民营企业家的信心。
总体来说,在春节消费数据向好、节后权益市场反弹之后,本次的民企座谈会进一步表明了国家整体对于民企经济的明确支持态度。而春节期间DeepSeek的快速出圈,也让我们看到了在科技创新驱动下的新质生产力企业所爆发的巨大能量。
从历史数据来看,在2018年民企座谈会之后,无论是对于民企的政策支持、还是相关规定都出现了诸多利好变化,整体权益市场也出现了一些转变。
那么,在蛇年之初,这次民企座谈会又会带来怎么样的变化和活力呢?让我们一起拭目以待!
关于广发指数宝和广发债券宝
广发指数宝是一个主要投资于广发基金所管理的权益类指数基金的投顾组合。
通过市场风格、行业板块等结构性机会的挖掘与基金品种遴选,力争获取权益市场长期收益。

注:本基金投资组合策略风险等级为R3,风险等级依据组合策略整体风险特征评定,组合策略内可能存在风险等级高于组合策略风险等级的基金产品。适合投资客户类型:C3-稳健型、C4-稳健偏进取型、C5-进取型
广发债券宝是一个主要投资于广发基金所管理的债券基金的投顾组合。
通过分散配置不同久期、不同类型的债券基金,力求获得中长期稳健的投资收益。

注:本基金投顾组合策略的风险等级为R2,适合稳健偏谨慎型、稳健型、稳健偏进取型、进取型客户,请投资者选择符合自身风险承受能力、投资目标的产品。市场有风险,投资需谨慎。广发基金将依照诚实守信、谨慎勤勉、投资者利益优先的原则提供基金投顾服务,但不保证各投顾组合一定盈利,也不保证最低收益,不对客户投资收益状况或本金不受损失做出任何承诺,投资风险由客户自行承担。基金投顾服务的过往业绩并不预示其未来业绩表现,为其他客户创造的收益并不构成业绩表现的保证
每次发车,我们还将通过专属陪伴文章,为你解读最近的市场变化、行业趋势、买卖理由以及投资逻辑,帮你更清晰地理解每笔投资的动向,提升陪伴感。
(本文来源:广发基金投顾团队)

风险提示:广发基金本着勤勉尽责、诚实守信、投资者利益优先的原则开展基金投顾业务,但并不保证各投顾组合一定盈利,也不保证最低收益。投资者参与基金投顾业务,存在本金亏损的风险。基金投资组合策略的风险特征与单只基金产品的风险特征存在差异。基金投顾业务项下各投资组合策略的业绩仅代表过往业绩,不预示未来的业绩表现,为其他投资者创造的收益也不构成业务表现的保证。因基金投资顾问业务尚处于试点阶段,存在因基金投顾机构的试点资格被取消不能继续提供服务的风险。投资前请认真阅读投顾协议、策略说明书等法律文件,充分了解投顾业务详情及风险特征,选择适合自身的组合策略,投资须谨慎
相关文章

最新留言