海通策略:春季行情正在演绎 产业政策将进一步聚焦科创
炒股就看金麒麟分析师研报,权威,专业,及时,全面,助您挖掘潜力主题机会!
来源:海通证券
核心结论:①结合民企座谈会、地方两会等重要会议,未来产业政策或进一步聚焦科创,消费地产、安全等也受重视。②我国宏观环境具备培育科技巨头土壤,股市制度环境也为科技投资创造有利条件,中国科技“七姐妹”正崛起中。③春季行情正在演绎中,结构上AI浪潮引领下的科技是持续性主线,存在预期差的消费医药及地产也应重视。
产业政策将进一步聚焦科创
近期Deepseek横空出世带来AI版图重构,腾讯、阿里、百度等多科技公司宣布接入Deepseek,市场关注持续升温。这一突破性进展折射出中国科技创新的强劲势头,这背后离不开我国科创政策的支持。近期召开的民营企业家座谈会也体现了决策层对于科技创新的高度重视,结合去年中央经济工作会议以及今年地方两会产业政策信号,我们认为未来产业政策进一步聚焦科技创新,推动培育新质生产力。
产业政策在引导要素资源配置中起到重要作用,也是我国经济发展的重要支撑和风向标。近年来政策层面将科技创新置于重要位置,从近期决策层表态、中央经济工作会议、地方两会等方面看,科技创新或已成为当前我国产业政策的重心之一,当前我国科技企业或正在崛起,下文我们将对此展开分析。
近期民营企业家座谈会凸显决策层对科技创新的重视。2月17日,总书记出席民营企业家座谈会并发表重要讲话。本次民企座谈会备受瞩目,上一次举办于2018年,时隔7年再次召开,在当前内外背景下其重要性不言而喻。会议继续强调“推动科技创新、培育新质生产力”。我们认为,从参会企业行业、总书记讲话内容等方面,可见当前政策层面对于科技创新的高度重视,具体有三大亮点值得关注:
一是参会发言企业中硬科技企业是主力。发言企业的所属行业或反映了当前产业政策导向,本次会议发言的6家企业中集中在硬科技相关领域,具体包括硬件领域的华为、小米,半导体领域的韦尔股份,机器人新秀的宇树科技,新能源巨头的比亚迪,而18年发言企业所属行业相对分散,包括机械设备、新材料、计算机、医药、新能源等。此外,参会企业中科技属性更加突出,主要涉及方向有硬科技(包括华为、韦尔股份、奇安信等)、高端制造、粮食安全等领域。
二是人工智能及应用领域受到高度重视。当前我们在AI大模型、机器人为代表的科创新领域取得了重大突破,本次参会及发言企业所处的赛道也聚焦这一前沿领域,AI含量明显更高。当前我们正处在人工智能等技术引领的新一轮科技浪潮中,AI正加速渗透至经济和社会的各个层面,而我国相关企业在这一领域中也正在逐渐崭露头角,例如人形机器人领域的宇树科技,其创始人作为最为年轻的发言代表,反映着中国科技浪潮的活力,未来政策层面或更加注重对于人工智能等前沿科技领域的培育。
三是民营经济在科创中将发挥更重要作用。会议强调提出民营企业要“加强自主创新”,“为推动科技创新、培育新质生产力、建设现代化产业体系…等多作贡献”,当前我国正处在新旧动能转换的关键阶段,培育新质生产力是我国产业结构升级的关键,民营企业是技术创新的重要力量,其贡献了超过70%的技术创新成果,政策支持下未来民营企业在科技创新中有望发挥更重要的作用。此外,会议肯定了民营经济在我国高质量发展中的重要地位,当前民营经济已形成相当规模并占据重要分量,未来更多政策有望推动优化民营企业发展环境。

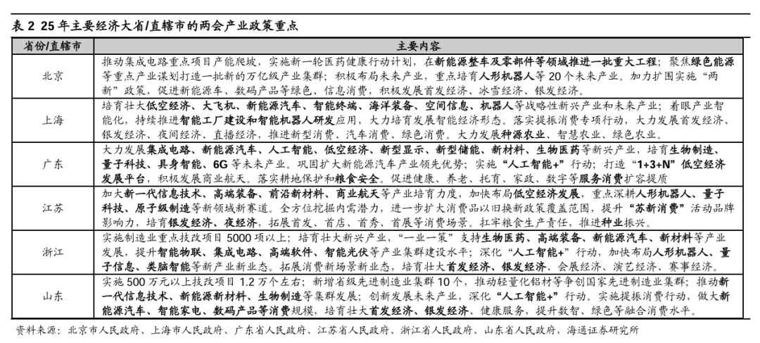
从25年地方两会看,产业政策聚焦科技,消费地产也多有提及。当前地方两会已召开,这也为我们分析产业政策重心提供了重要的观测窗口。从各地的政府工作报告来看,各地将科技产业持续锚定产业升级的战略性支点,与此同时,消费地产领域也被视为稳增长的重要抓手,具体而言:科技方面,多地明确将科技创新作为推动高质量发展的核心动力,聚焦人工智能、人形机器人、低空经济等未来产业和新质生产力的培育,例如,北京提出重点培育人形机器人、商业航天等未来产业;上海强调培育壮大低空经济、大飞机、智能终端、机器人等战略性新兴产业和未来产业;广东提出大力发展集成电路、新能源汽车、人工智能等新兴产业;江苏提出加大新一代信息技术、高端装备等产业培育力度,加快布局低空经济发展,重点深耕人形机器人等新领域新赛道。此外,实现科技自立自强也是各地政府的政策重点,多地提出加快关键核心技术攻关,强调加强基础研究,强化企业科技创新主体地位。
消费地产方面,多地提出将加力扩围实施“两新”政策,围绕多渠道增加居民收入、加强民生保障等方面加力施策,同时,培育消费新增长点也成为今年各地工作的重点,北京、上海等多地均提及培育壮大首发经济等消费新业态。同时,推动房地产市场平稳发展也是各地政策重点,2月以来,广东、北京陆续启动专项债收购存量土地。此外,多地政府报告的工作部署中均提及粮食安全,包括上海、广东等地。


展望全国两会,科创、消费地产及安全领域有望成为产业政策重点。全国两会将即将召开,“两会”政府工作报告中的产业政策对相关产业的发展有重要的引领作用,也蕴含着资本市场投资主题。下文我们将进一步结合前文中的线索,展望25年两会产业政策的重点:
一是聚焦以科技创新引领新质生产力发展。产业政策重心与宏观经济发展阶段往往息息相关,2010年以来我国GDP增速中枢不断下移,我国资本回报率中枢出现明显的回落,推动经济新旧动能转换的必要性凸显。从国际经验来看,科技创新推动的产业结构升级是发展中国家跨越“中等收入陷阱”的关键。因此,发展新质生产力、培育新动能是当前宏观环境的必然要求。近年来我国新质生产力发展已形成一定的规模,2013年以来我国高技术产业工业增加值同比增速高于整体值,当前我国新质生产力相关领域在经济中占比从2014年的7.6%上升至目前的13%以上。未来产业政策或将进一步聚焦科技创新,结合去年中央经济工作会议看,会议提出“要以科技创新引领新质生产力发展,建设现代化产业体系”,明确要“开展‘人工智能+’行动,培育未来产业”,未来新能源、人工智能、量子计算等新兴产业和未来产业有望获得更多支持。
二是将提振消费、扩大内需置于更重要的位置。当前我国面临需求不振、通胀疲弱的压力,借鉴90年代应对经验,走出困境的较优路径或是先修复资产负债表,再恢复实体需求。去年经济工作会议将提振消费提升至首要位置,2月20日,国务院总理李强强调要“以更大力度和更精准措施提振消费”,我们预计消费品以旧换新等扩内需政策仍有进一步加力空间。同时,当前地产及相关产业占我国经济比重超25%,地产仍是我国经济的重要组成部分,中央经济工作会议明确提出稳住楼市,未来更大规模的地产收储有望开启,推动地产止跌回稳。
三是支持粮食安全、能源安全等。当前我国发展面临的外部环境日趋严峻复杂,安全是发展的前提,近年来政策层面对加强经济安全保障能力的重视提升,中央经济工作会议强调“统筹发展和安全”,未来政策层面或更加重视粮食安全、能源安全及国家安全的保障。


宏微观条件支持下,中国科技“七姐妹”正在崛起。近期Deepseek大模型的突破性进展折射出中国科技创新的强劲势头,中国科技股或正迎来价值重估。从美股科技“七姐妹”崛起经验看,其覆盖硬件设备、软件服务、半导体、人工智能、云计算等前沿科技领域,不仅在科技行业占据主导地位,还对美国股市有着举足轻重的影响,23年以来美股上涨主要得益于科技“七姐妹”的驱动,其主要通过持续的技术创新、战略并购重组等实现快速发展,且在成立初期盈利改善并非是推动其股价上涨的必要条件。
当前中国科技企业的崛起在宏观环境和股市制度环境均具备有利条件:从宏观环境看,我国在技术发展、人力资本积累、政策支持等三方面已具备坚实的基础,例如,当前我国创新表现远高于人均GDP水平上的预期表现水平,且我国在创新投入转换创新成果中具有更高的效率;从股市制度及环境看,近年来我国资本市场对于科技企业的支持作用正不断强化,从投资端也有一系列政策聚焦支持科创投资,在此背景下我国科技“七姐妹”概念崛起在政策面、资金面等多方面均具备有利条件。未来有望涌现中国科技“七姐妹”的领域有AI应用、半导体、高端制造等领域,详见《策略专题-中国科技“七姐妹”正待“出阁”-20250217》。


25年A股春季行情正在演绎。我们在《春季行情还会有吗?-20250111》中指出,历史上春季行情年年有,并且牛市中春季行情涨幅更大,驱动行情展开的因素主要是三个:政策催化、流动性宽松、基本面改善。当前春季行情展开的驱动因素已逐渐具备:政策方面,24年中央经济工作会议明确提出将实施“更加积极有为的宏观政策”, 2月5日国务院会议提出要“敢于打破常规推出可感可及的政策举措”,政策加力预期持续强化。流动性方面,宏观流动性层面,1月新增社融7.06万亿元,为历史同期最高水平,同比多增5833亿元,反映流动性较为充裕;微观层面1月下旬出台的《关于推动中长期资金入市工作的实施方案》聚焦中长期资金入市的堵点。基本面方面,近期地产高频数据延续改善趋势,截至2/10,一线城市二手房挂牌价指数(4周平均)环比仍延续回升趋势。此外,近期Deepseek大模型取得的技术突破体现中国科技创新的强劲势头,提振了市场情绪,当前中美关系呈现较为积极的态势,缓解了市场此前对于特朗普上台后不确定性的担忧,以上均为春季行情创造有利条件。
另外,从大的市场背景来看,我们结合政策基调转向+牛熊周期规律+市场情绪触底三大因素判断,24年924以来这轮行情是反转而并非反弹,25年A股有望步入基本面驱动的新阶段,在此背景下春季行情的涨幅或更加可观,详见《鲲鹏击浪从兹始——2025年A股展望-20241116》、《牛还在——再议924行情性质-20250118》。


结构上,AI浪潮引领下产业周期向上的科技是本轮行情主线。前文指出,近期中国公司Deepseek取得的突破性进展推动我国科技股或正迎来价值重估,且科技创新有望成为我国两会产业政策聚焦的重点,在此背景下科技有望成为本轮行情的主线。
政策和技术双重利好叠加产业周期回升,支撑科技主线行情展开。技术端看,当前科技产业正处在新一轮向上大周期中,1月下旬,中国AI大模型Deepseek发布,凭借其低成本、开源、高性能等优势,或进一步加快人工智能在各个领域加快落地应用。政策端看,当前我国处在新旧动能转换之际,我们预计科技产业仍将是政策重点支持的领域政策和技术双重催化下,科技板块基本面有望向上。科技中一方面或可重点布局AI技术应用端的消费电子、人形机器人、自动驾驶等。根据中商产业研究院援引Markets and Markets的数据、24-28年全球人形机器人市场规模年复合增速为50%。另一方面,25年财政有望积极发力,数字基建、信创、半导体等科技领域也受到财政的重点支持。
此外,中高端制造内外需有支撑,供给优势明显,景气有望延续。当前我国高端制造拥有产业集群优势、工程师红利和技术积累等优势,同时内外需求均有支撑。外需上,新兴国家需求旺盛且对中国的依赖度较高,或是中国中高端制造商品出口新增量。内需上,25年消费品以旧换新政策将加力扩围,家电等耐用消费品相关领域有望持续受益。


政策发力下消费医药、地产存在预期差。地产自19/04高点以来最大跌幅为65.5%、调整持续时间已近5年;消费板块自21/02以来调整已近4年,其中食品饮料最大跌幅为58.8%、医药为55.3%。当前地产、以及食品饮料和医药等消费行业的估值和基金配置力度已处在历史低位。我们在前文中指出,消费和地产有望成为两会产业政策的重点,政策发力下地产和消费医药的基本面有望出现更多积极变化,或存在较大的预期差。
消费医药:资产负债表修复+财政政策发力,消费医药有望迎来基本面改善。中央经济工作会议将提振消费、扩大内需放在首位,提出25年“加力扩围实施‘两新’政策”,根据海通宏观测算,若25年消费品“以旧换新”补贴扩大到3000亿元,对社零增速的拉动或在0.9-1.2个百分点。此外,促进中低收入群体增收减负同样有望成为政策重点,政策支持下其收入增速有望回升,或将释放更大消费潜力。
地产:政策发力下房地产市场有望“止跌回稳”。24年9月政治局会议中已提出要促进房地产市场“止跌回稳”,12月中央经济工作会议提出“稳住楼市股市”,近期地产高频数据已经出现了积极信号,往后看,随着财政加力推动地产加速收储,地产基本面及房价有望止跌回稳。

风险提示:稳增长政策落地进度不及预期,国内经济修复不及预期。
相关文章

最新留言