跨境并购,转型半导体
2月28日晚间,至正股份披露重组草案,公司拟通过重大资产置换、发行股份及支付现金的方式直接及间接取得目标公司AAMI99.97%股权并置出上市公司全资子公司至正新材料100%股权,并募集配套资金。
至正股份表示,通过本次交易,公司将专注于半导体封装材料和专用设备,进一步落实公司聚焦半导体产业链的战略转型目标;同时,全球领先的半导体封装设备龙头ASMPT之子公司将成为公司重要股东,优化了上市公司股权结构和治理架构,并有力推进半导体产业的国际合作。
跨境收购引线框架公司 引入国际化股东
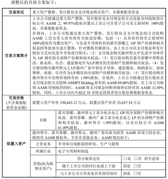
根据重组草案,至正股份本次重组由重大资产置换、发行股份及支付现金购买资产及募集配套资金等三部分组成。其中,募集配套资金以发行股份及支付现金购买资产的成功实施为前提。

资产重组方案分为境内、境外交易两大部分。其中,境内交易分为五点:一是以其持有的至正新材料100%股权作为置出资产,与先进半导体持有的嘉兴景曜之GP财产份额和相关权益的等值部分进行置换,针对置换差额部分,由上市公司以支付现金和发行股份方式向先进半导体进行购买;二是支付现金购买滁州智元中先进半导体作为GP拥有的全部财产份额和相关权益;三是发行股份购买嘉兴景曜中厚熙宸浩、陈永阳、伍杰、通富微电作为LP拥有的全部财产份额和相关权益;四是发行股份购买滁州智元之LP滁州广泰中领先半导体、通富微电、海纳基石、海南博林、张燕、伍杰作为LP拥有的全部财产份额和相关权益;五是发行股份购买滁州智合中芯绣咨询持有的1.99%股权。
在境外交易部分,上市公司拟通过发行股份及支付现金的方式收购ASMPT Holding持有的AAMI49.00%股权,在上市公司取得AAMI控制权的同时,AAMI将支付现金回购香港智信持有的AAMI12.49%股权。
至正股份披露,本次交易拟置入标的合计直接及间接持有AAMI99.97%股权和各持股主体中除下层投资外的其他净资产611.92万元。在不考虑控制权溢价和少数股权折价的情况下,经换算,本次交易拟置入资产的参考价值为35.31亿元。经友好协商,上市公司拟置入资产总对价为35.06亿元,拟置出资产作价2.56亿元;本次购买资产发行股份的价格为32元/股。
募集配套资金方面,至正股份拟向不超过35名对象发行股份不超过2236.05万股(锁定期6个月),募集资金合计不超过10亿元,用于支付本次交易的现金对价、中介机构费用、交易税费等并购整合费用,偿还借款。

精心设计的收购方案背后,标的资产含金量如何?
根据公告,AAMI系全球前五的半导体引线框架供应商,产品在高精密度和高可靠性等高端应用市场拥有较强的竞争优势,全面进入汽车、计算、通信、工业、消费等应用领域,广泛覆盖全球主流的头部半导体IDM厂商和封测代工厂。
引线框架广泛用于SOP、TSOP、QFP等传统封装形式以及QFN等高级封装形式,具有稳定的需求基础和广阔的应用空间,且随着引线框架技术的不断进步,引脚更多、精密度更高的引线框架产品逐渐进入越来越高端的封装市场。
财务数据显示,2022年度、2023年度和2024年1—9月,AAMI收入分别为31.3亿元、22.05亿元和18.24亿元;净利润分别为3.15亿元、2017.77万元和3659.08万元;剔除股份支付、AAMI前次收购产生的PPA折旧摊销、非经常性损益以及滁州新建工厂等因素影响后归母净利润为4.67亿元、1.79亿元和1.4亿元。
从专用设备到材料 加快转型半导体
对于收购AAMI99.97%股权事宜,至正股份表示,本次收购有助于上市公司获得先进的引线框架资产,成为A股市场在引线框架赛道的稀缺标的。通过本次交易,上市公司将加快向半导体新质生产力方向转型升级,切实提高上市公司质量,补足境内半导体材料的短板,促进汽车、新能源、算力等新兴产业的补链强链。
资料显示,至正股份自2022年开始向半导体行业转型,于2023年二季度并表了从事半导体专用设备业务的苏州桔云。

苏州桔云专注于后道先进封装领域设备的研发,围绕清洗设备、烘箱设备等持续深耕细作,形成自身独特的产品及技术优势,能够生产清洗设备、腐蚀设备、涂胶显影设备、去胶设备、烘箱设备、分片设备等产品,产品线较为丰富,其与江阴长电、浙江禾芯、江苏芯德等厂商建立稳固的合作关系。
至正股份在2024年半年报中披露,2024年上半年,上市公司半导体专用设备业务营业收入占比超30%。截至2024年6月30日,苏州桔云总资产147327392.16元,净资产72257825.85元,报告期内实现营业收入33206907.18元,营业利润1135485.77元,净利润1359967.14元。

此外,至正股份还强调,本次收购后,全球领先的半导体封装设备龙头ASMPT全资子公司ASMPT Holding将成为上市公司重要股东,从而实现上市公司股权结构和治理架构的优化,成为A股上市公司引入国际半导体龙头股东的率先示范,将有力推动半导体产业的国际合作,引导更多优质外资进入A股资本市场进行长期投资。
相关文章

最新留言